HOME   LIST
‹–   –›

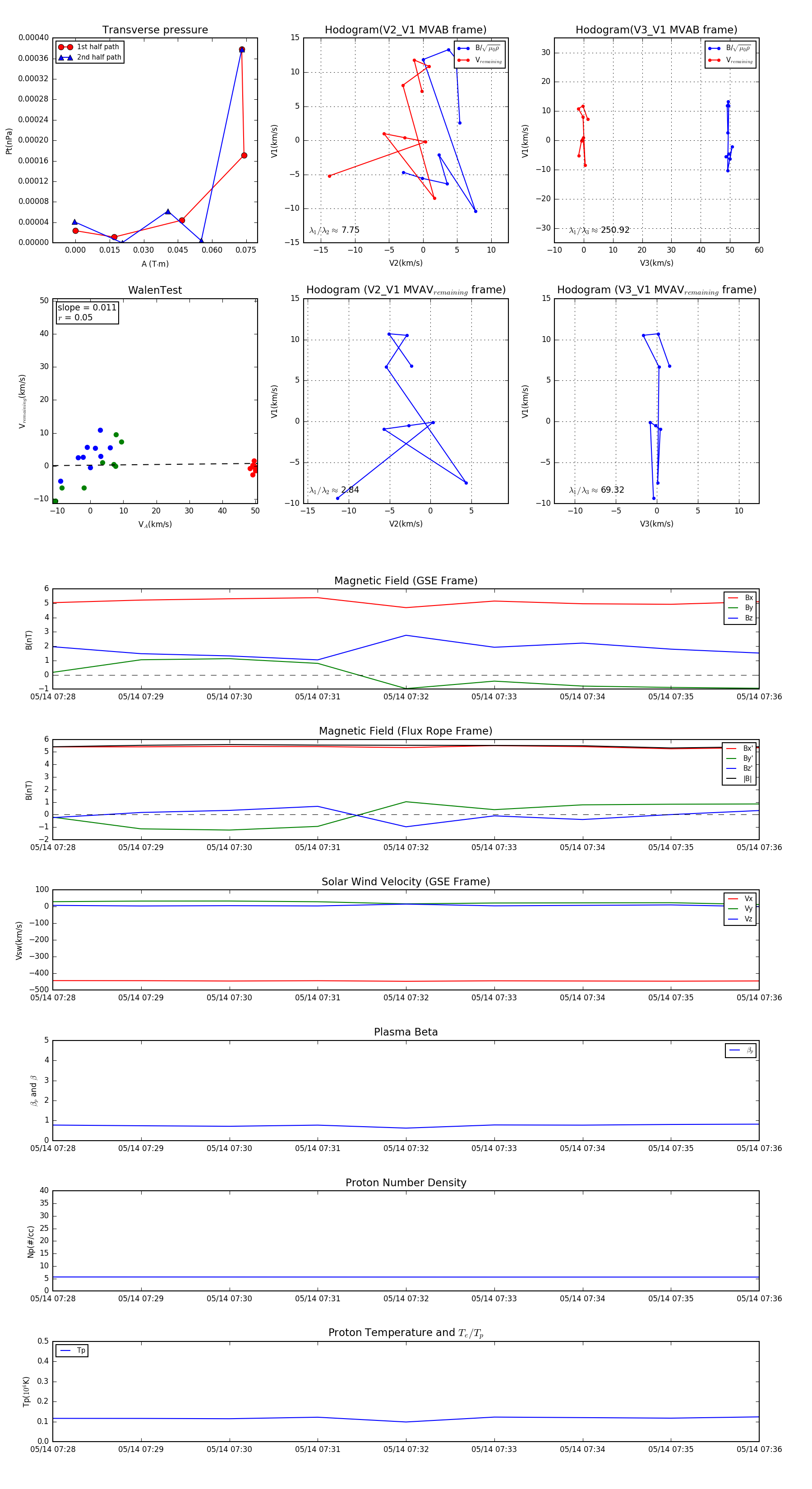
Flux Rope in 1999

Flux Rope Event 1999-05-14 07:28 ~ 1999-05-14 07:36 (9 minutes)


plot