HOME   LIST
‹–   –›

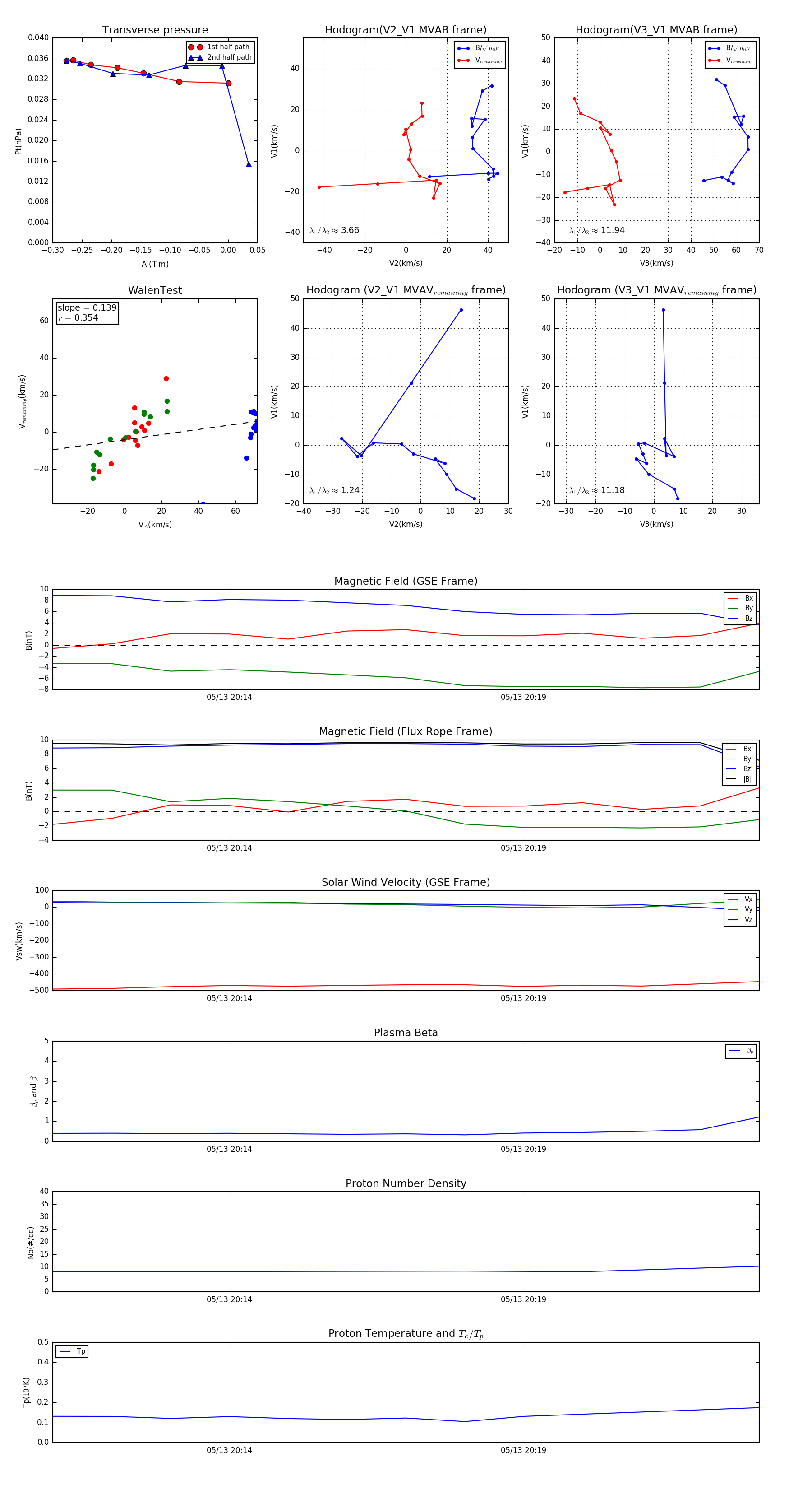
Flux Rope in 1999

Flux Rope Event 1999-05-13 20:11 ~ 1999-05-13 20:23 (13 minutes)


plot