HOME   LIST
‹–   –›

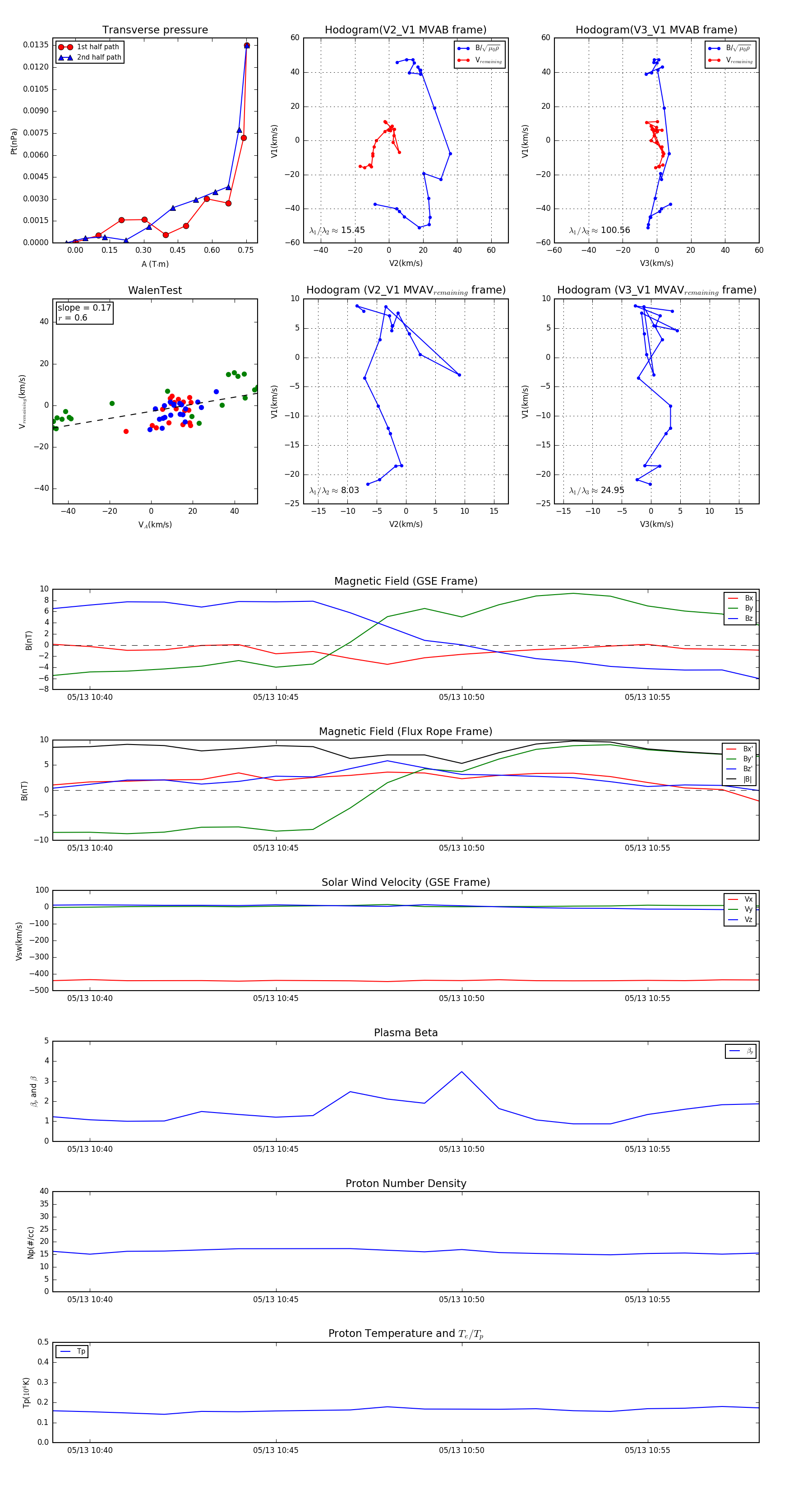
Flux Rope in 1999

Flux Rope Event 1999-05-13 10:39 ~ 1999-05-13 10:58 (20 minutes)


plot