HOME   LIST
‹–   –›

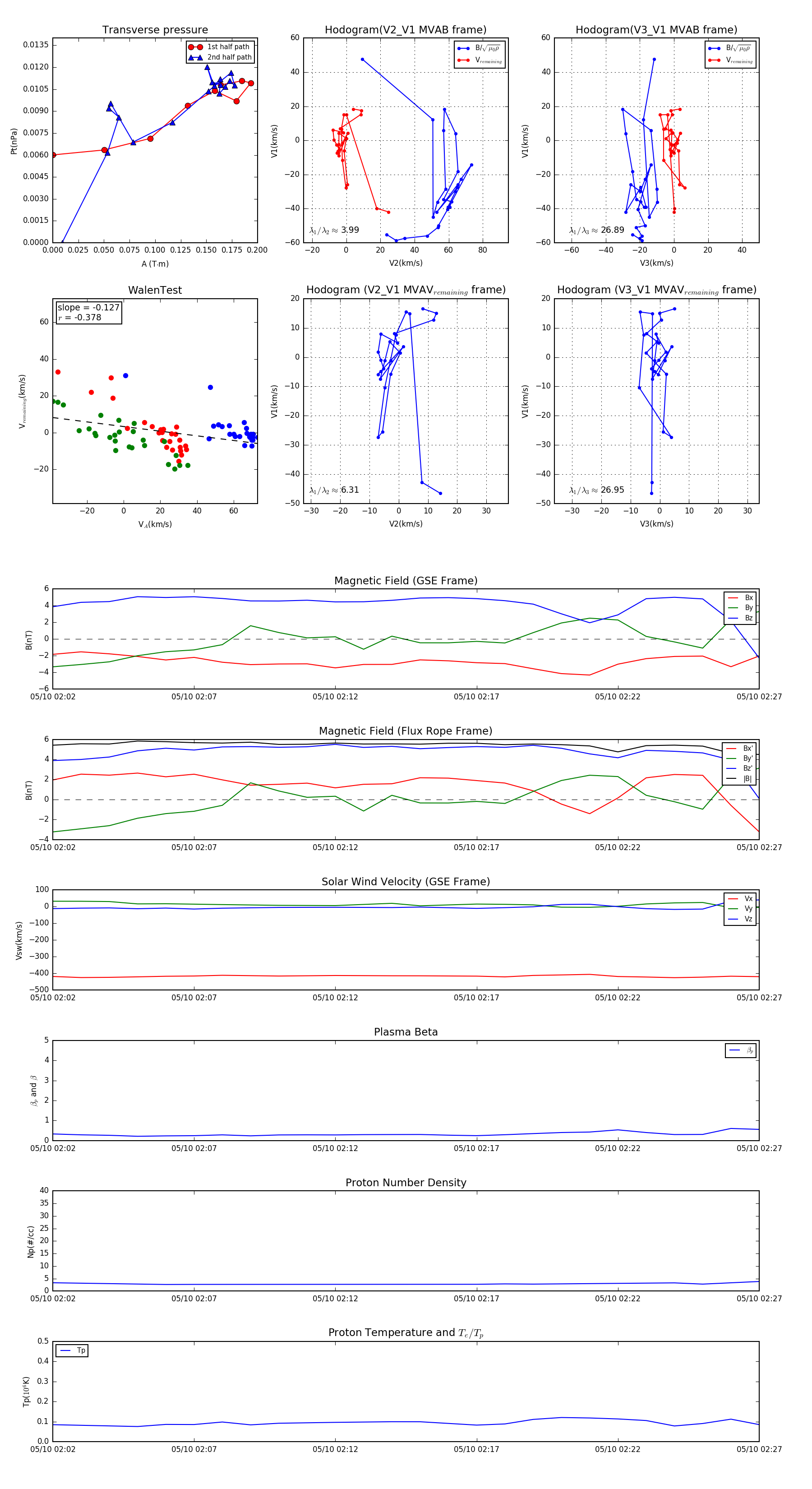
Flux Rope in 1999

Flux Rope Event 1999-05-10 02:02 ~ 1999-05-10 02:27 (26 minutes)


plot