HOME   LIST
‹–   –›

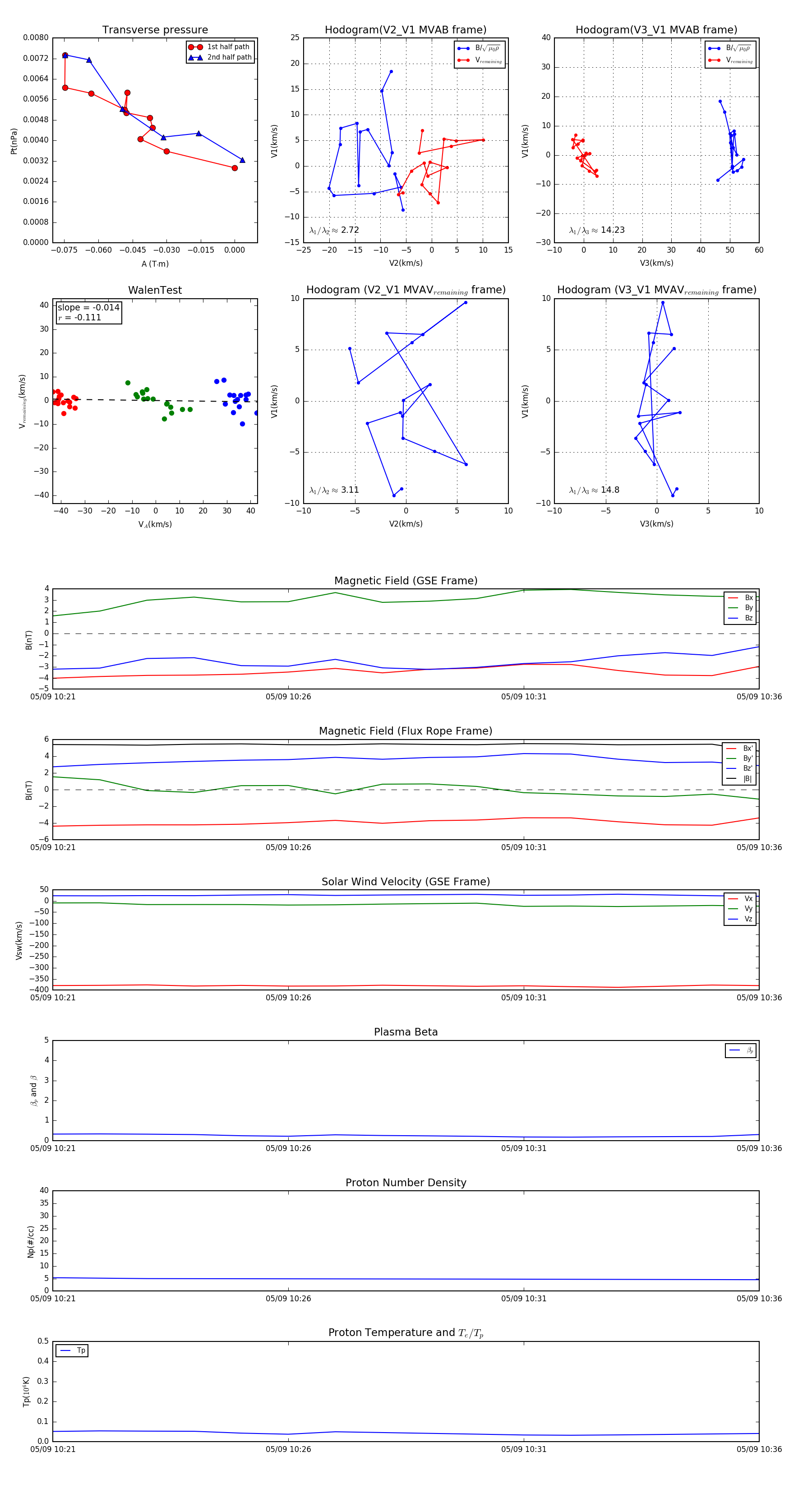
Flux Rope in 1999

Flux Rope Event 1999-05-09 10:21 ~ 1999-05-09 10:36 (16 minutes)


plot