HOME   LIST
‹–   –›

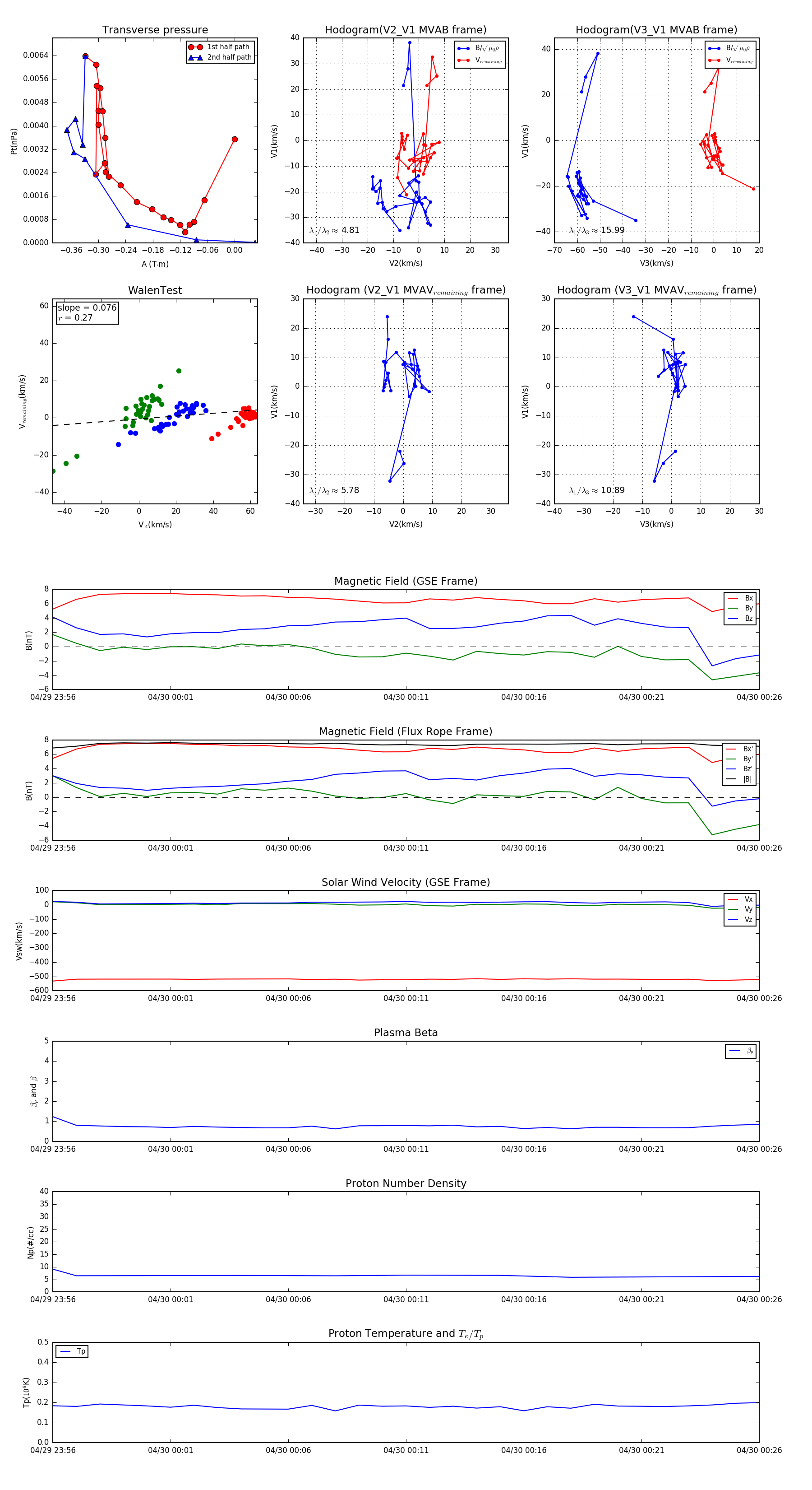
Flux Rope in 1999

Flux Rope Event 1999-04-29 23:56 ~ 1999-04-30 00:26 (31 minutes)


plot