HOME   LIST
‹–   –›

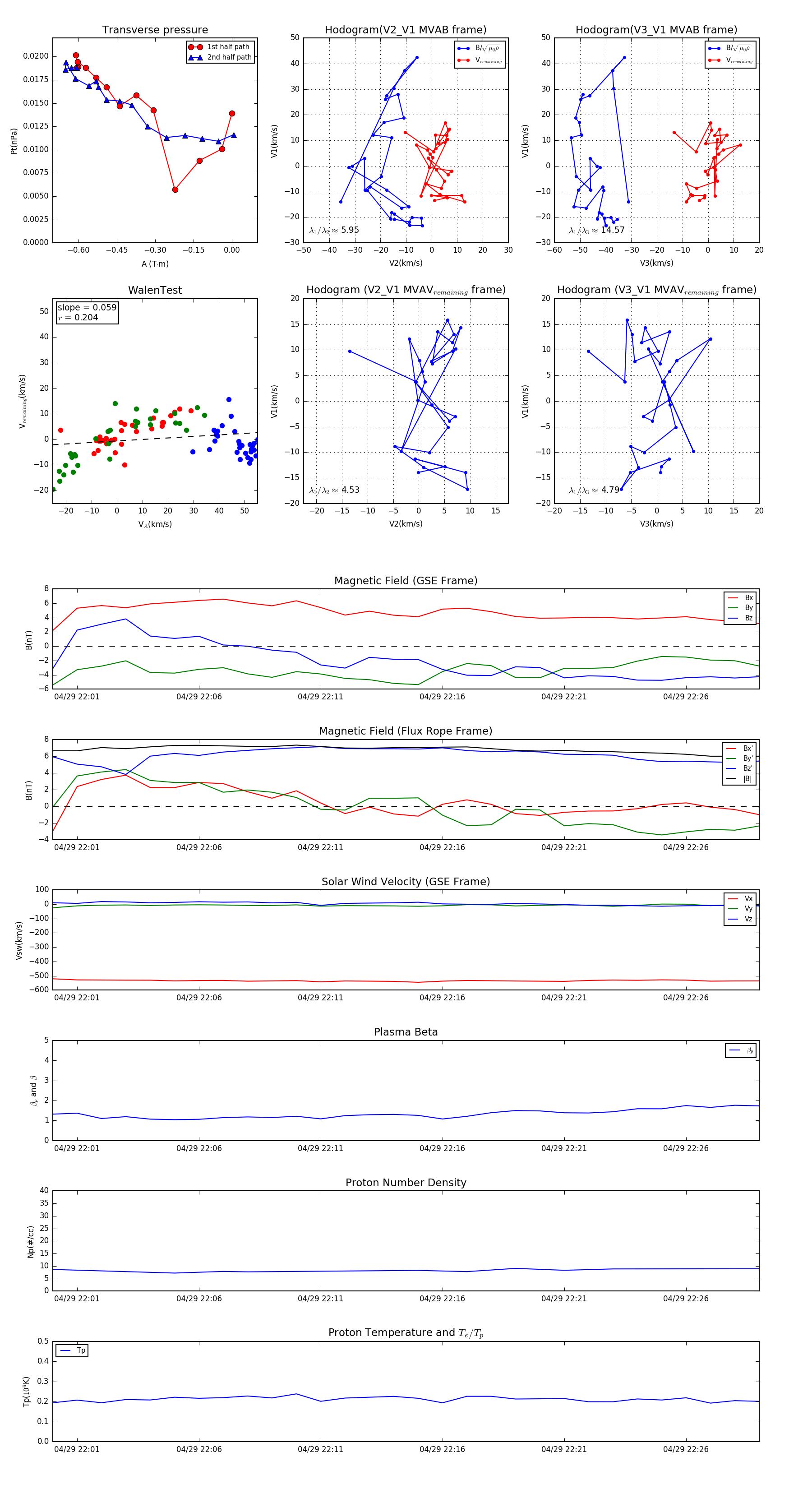
Flux Rope in 1999

Flux Rope Event 1999-04-29 22:00 ~ 1999-04-29 22:29 (30 minutes)


plot