HOME   LIST
‹–   –›

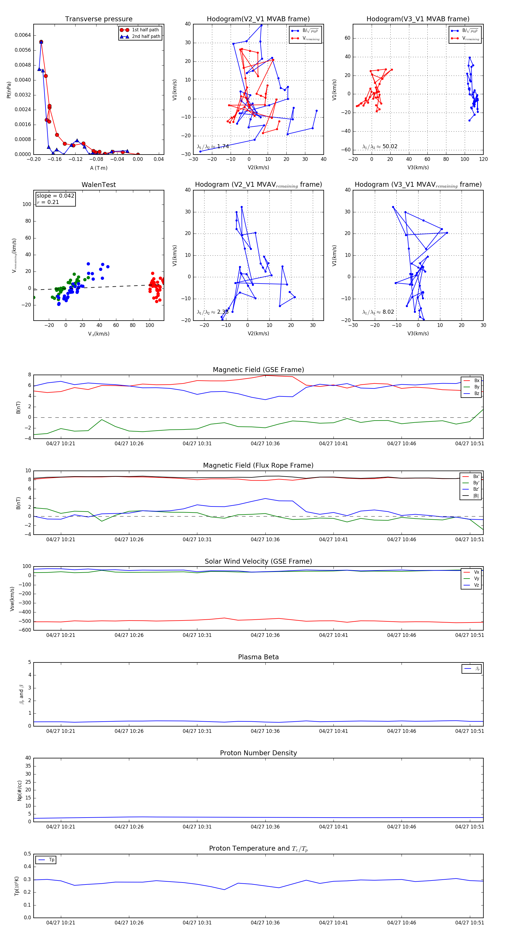
Flux Rope in 1999

Flux Rope Event 1999-04-27 10:19 ~ 1999-04-27 10:52 (34 minutes)


plot