HOME   LIST
‹–   –›

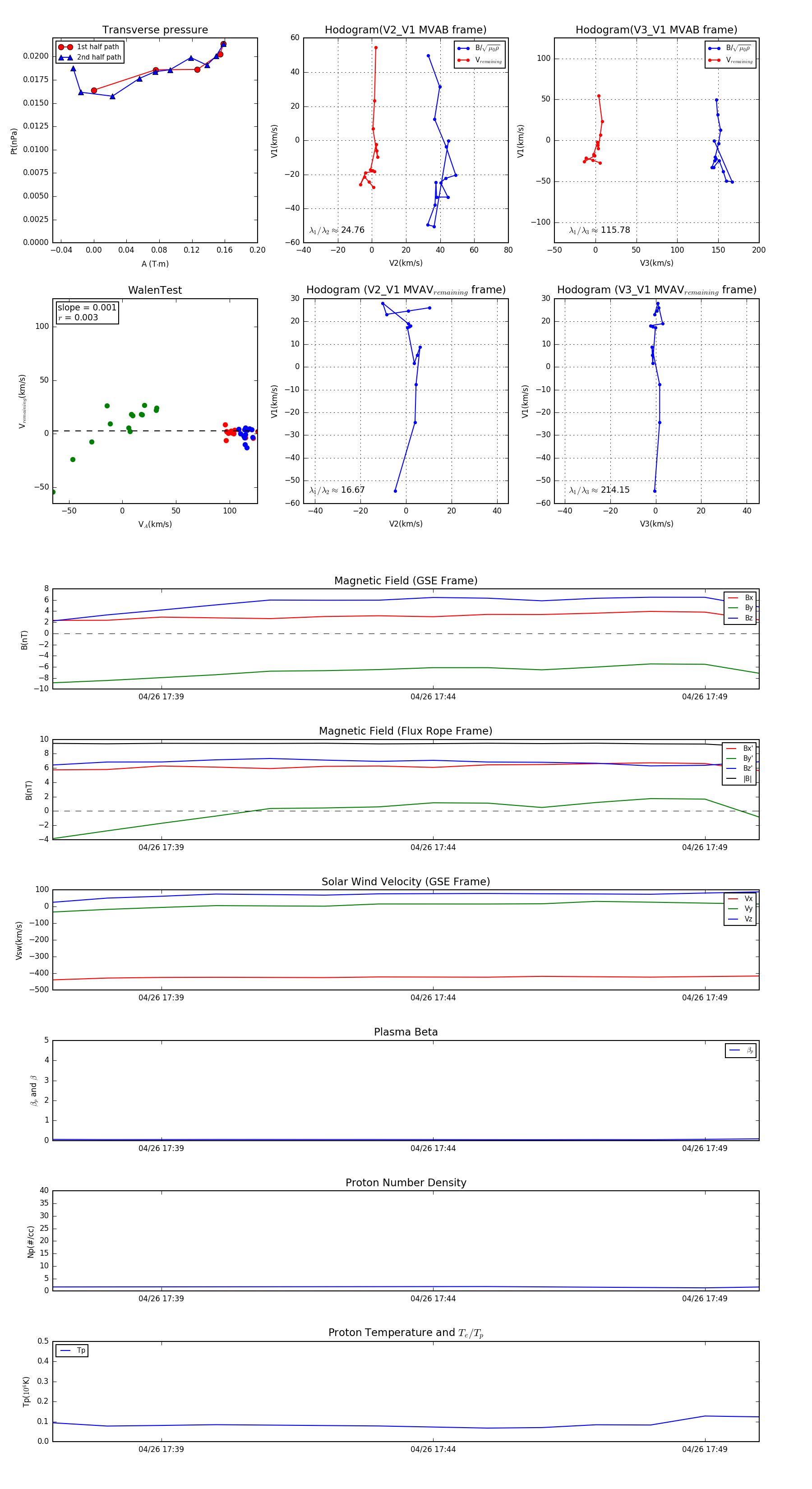
Flux Rope in 1999

Flux Rope Event 1999-04-26 17:37 ~ 1999-04-26 17:50 (14 minutes)


plot