HOME   LIST
‹–   –›

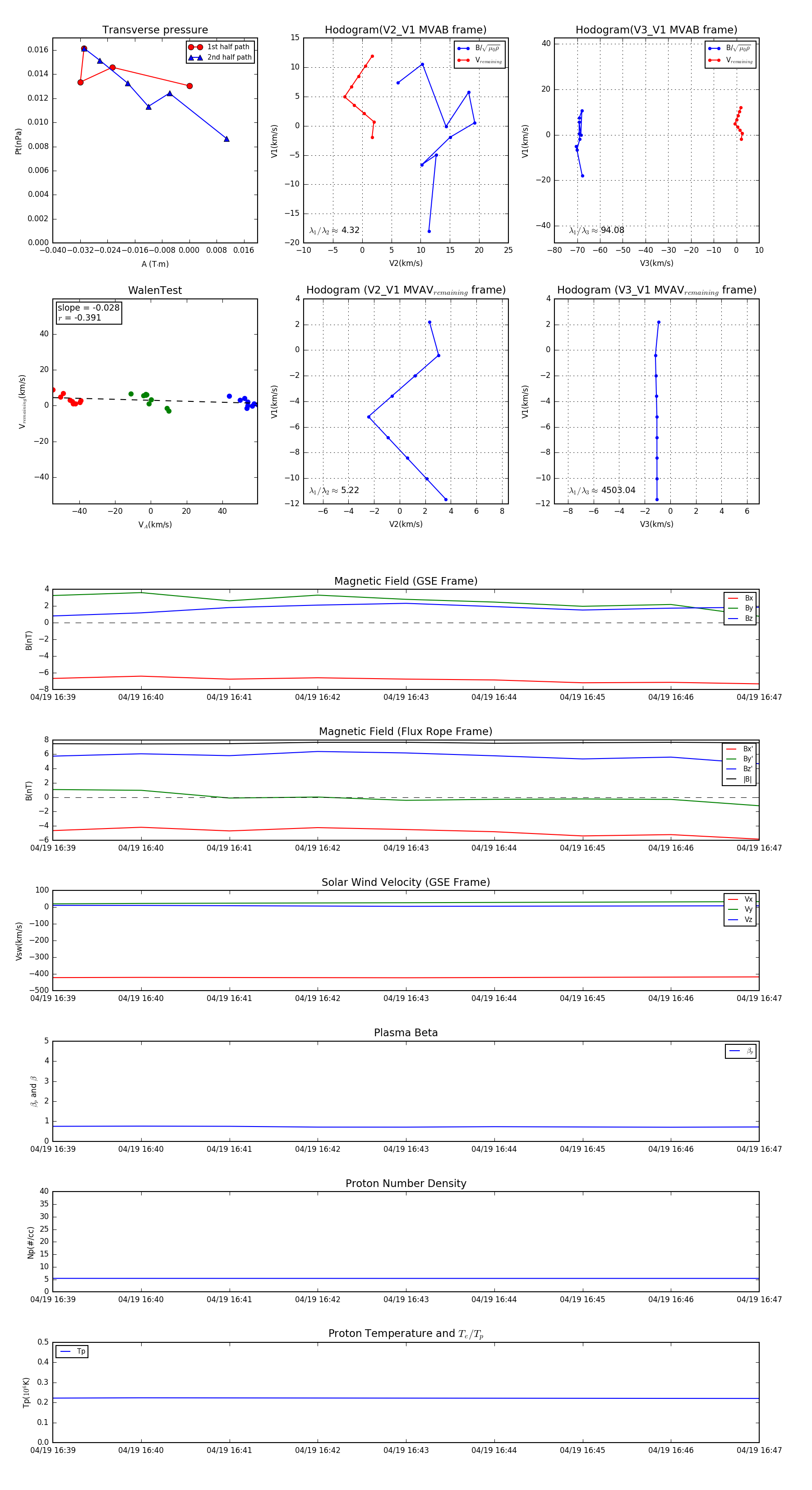
Flux Rope in 1999

Flux Rope Event 1999-04-19 16:39 ~ 1999-04-19 16:47 (9 minutes)


plot