HOME   LIST
‹–   –›

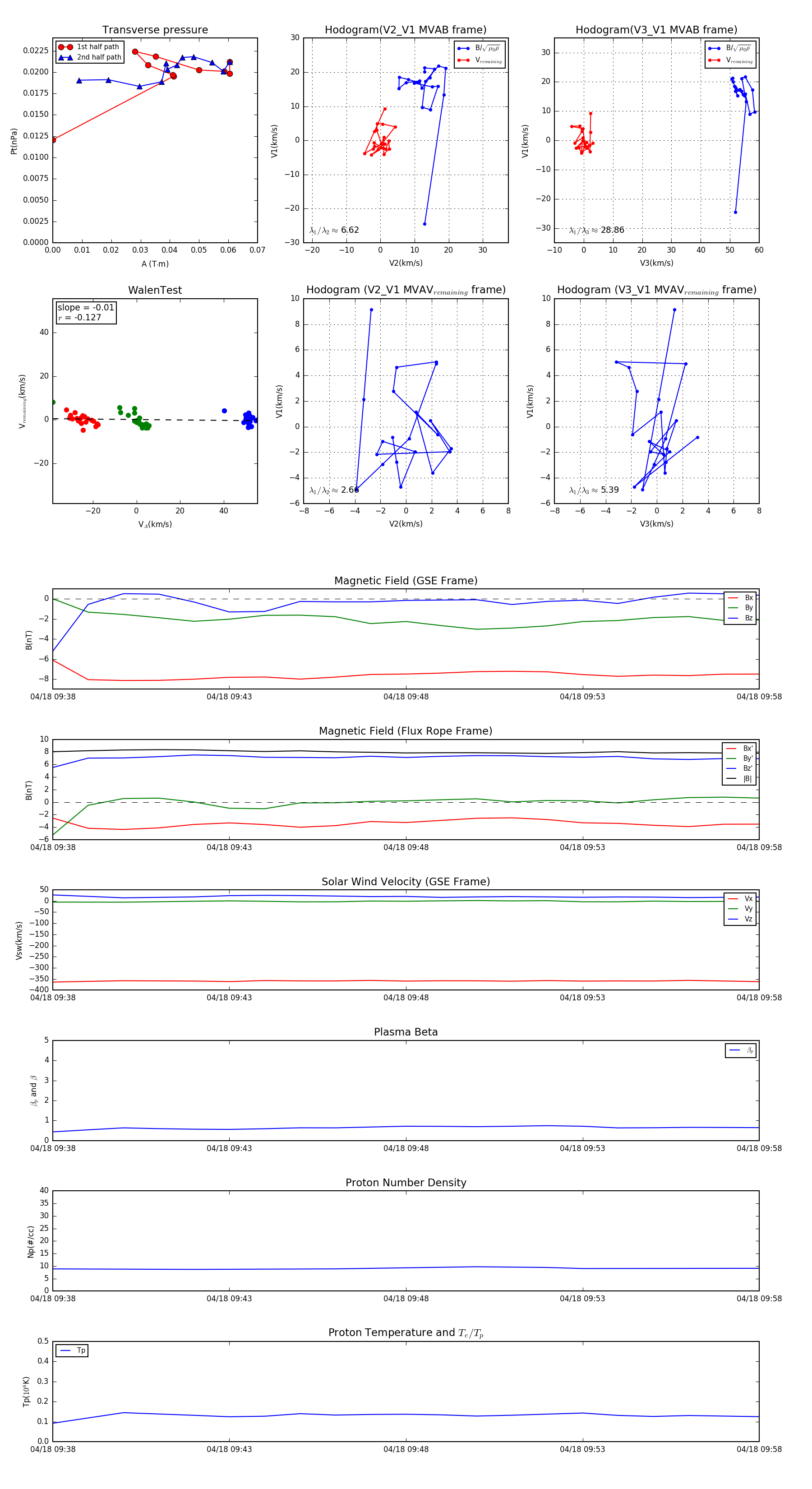
Flux Rope in 1999

Flux Rope Event 1999-04-18 09:38 ~ 1999-04-18 09:58 (21 minutes)


plot