HOME   LIST
‹–   –›

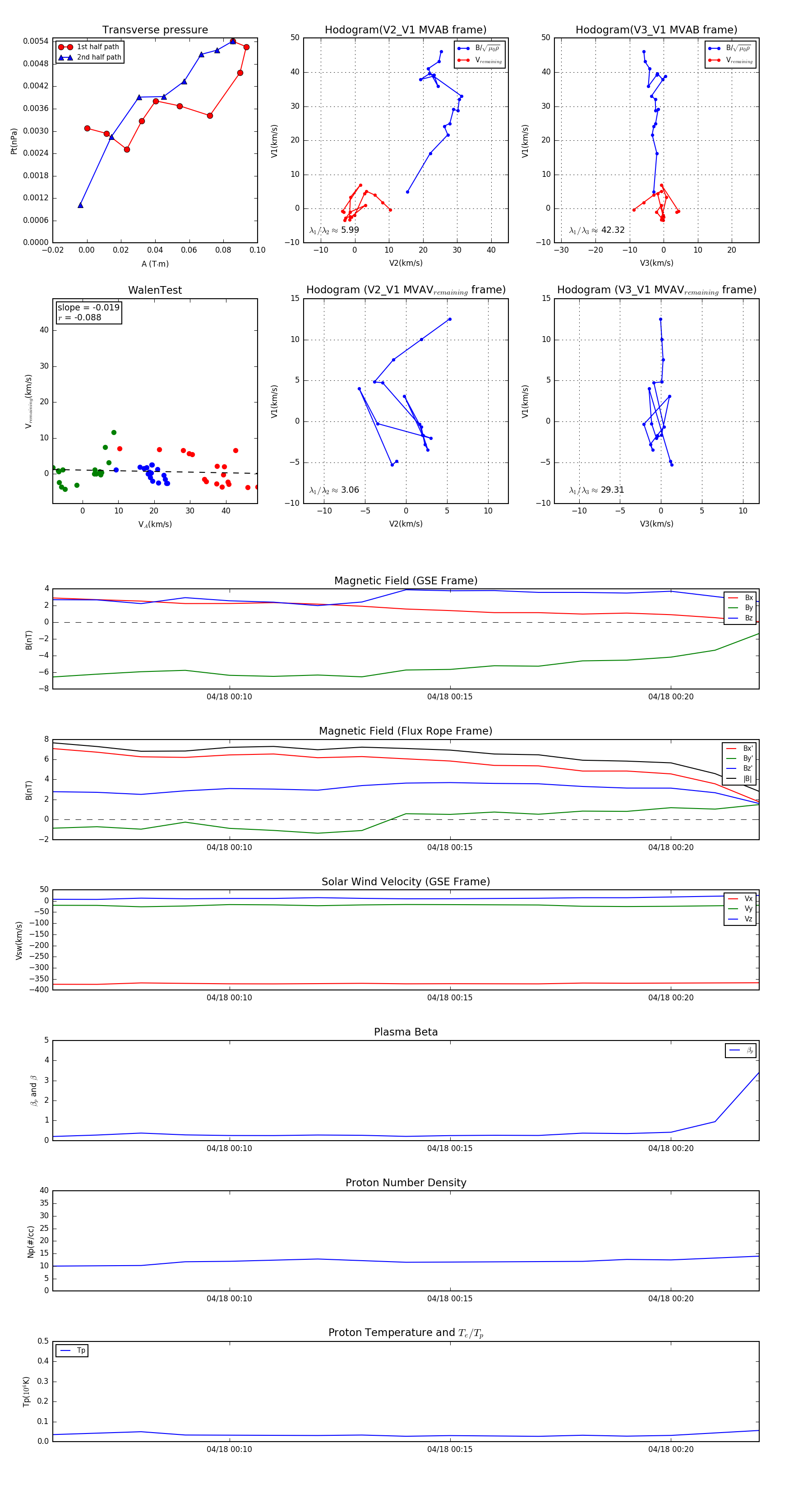
Flux Rope in 1999

Flux Rope Event 1999-04-18 00:06 ~ 1999-04-18 00:22 (17 minutes)


plot