HOME   LIST
‹–   –›

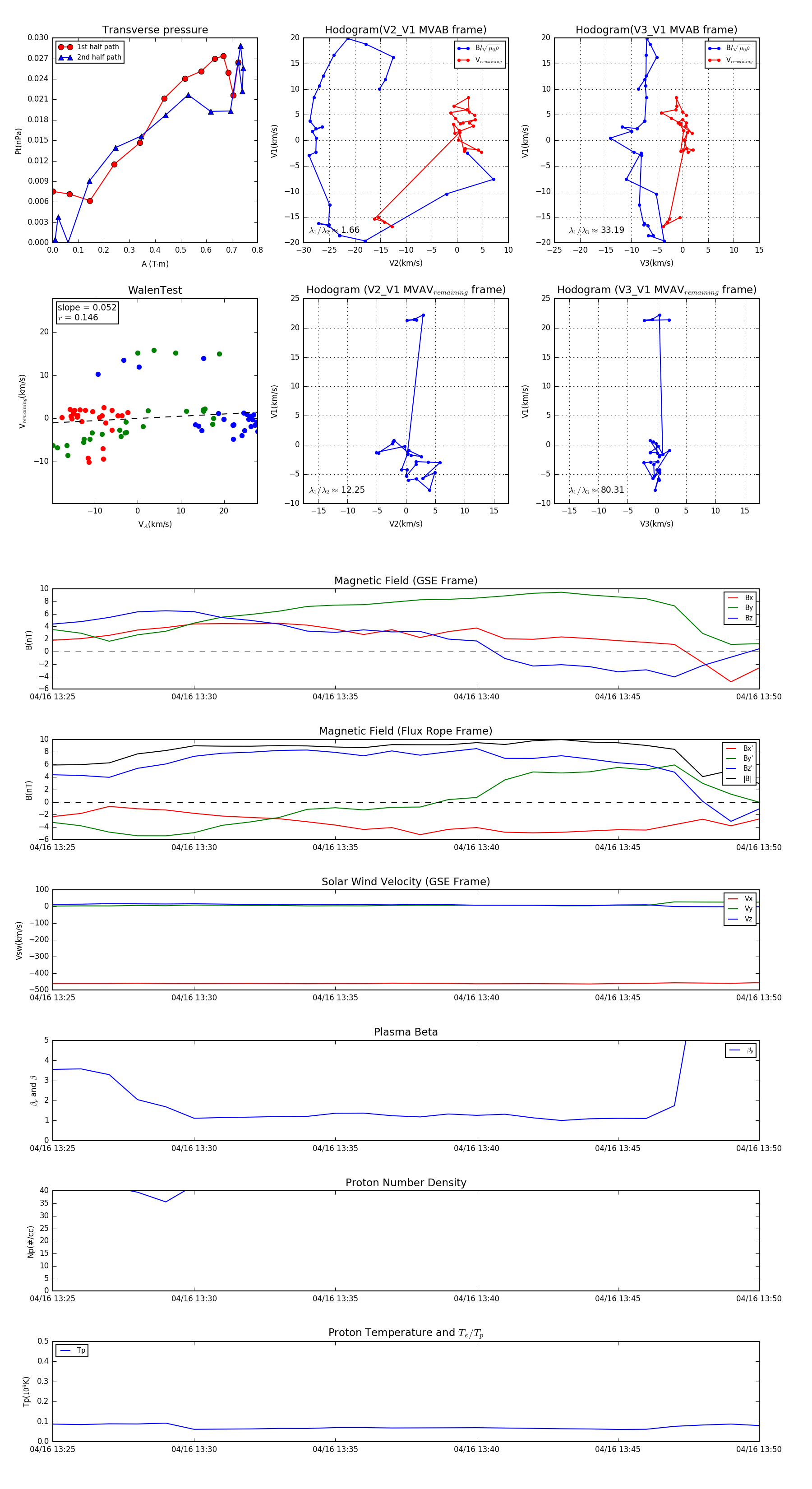
Flux Rope in 1999

Flux Rope Event 1999-04-16 13:25 ~ 1999-04-16 13:50 (26 minutes)


plot