HOME   LIST
‹–   –›

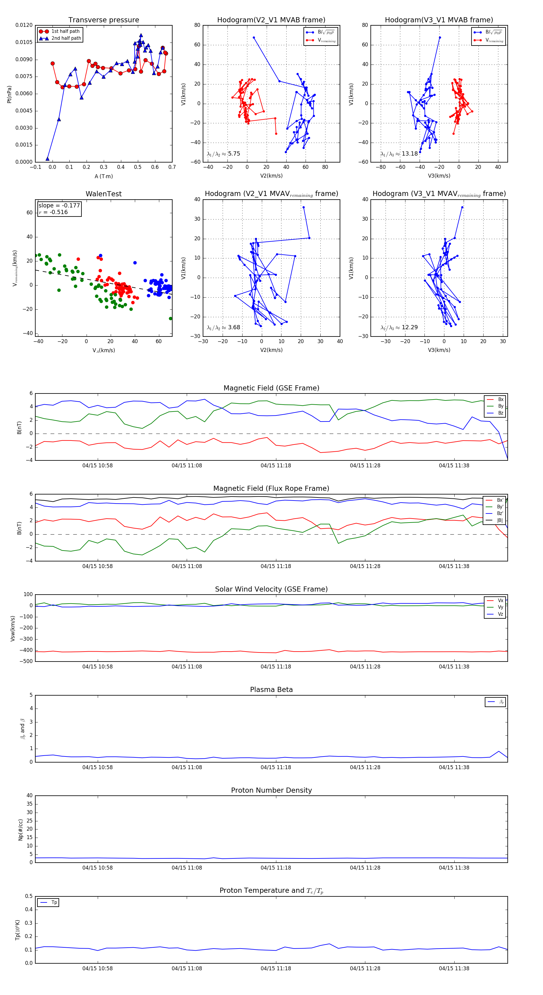
Flux Rope in 1999

Flux Rope Event 1999-04-15 10:51 ~ 1999-04-15 11:44 (54 minutes)


plot