HOME   LIST
‹–   –›

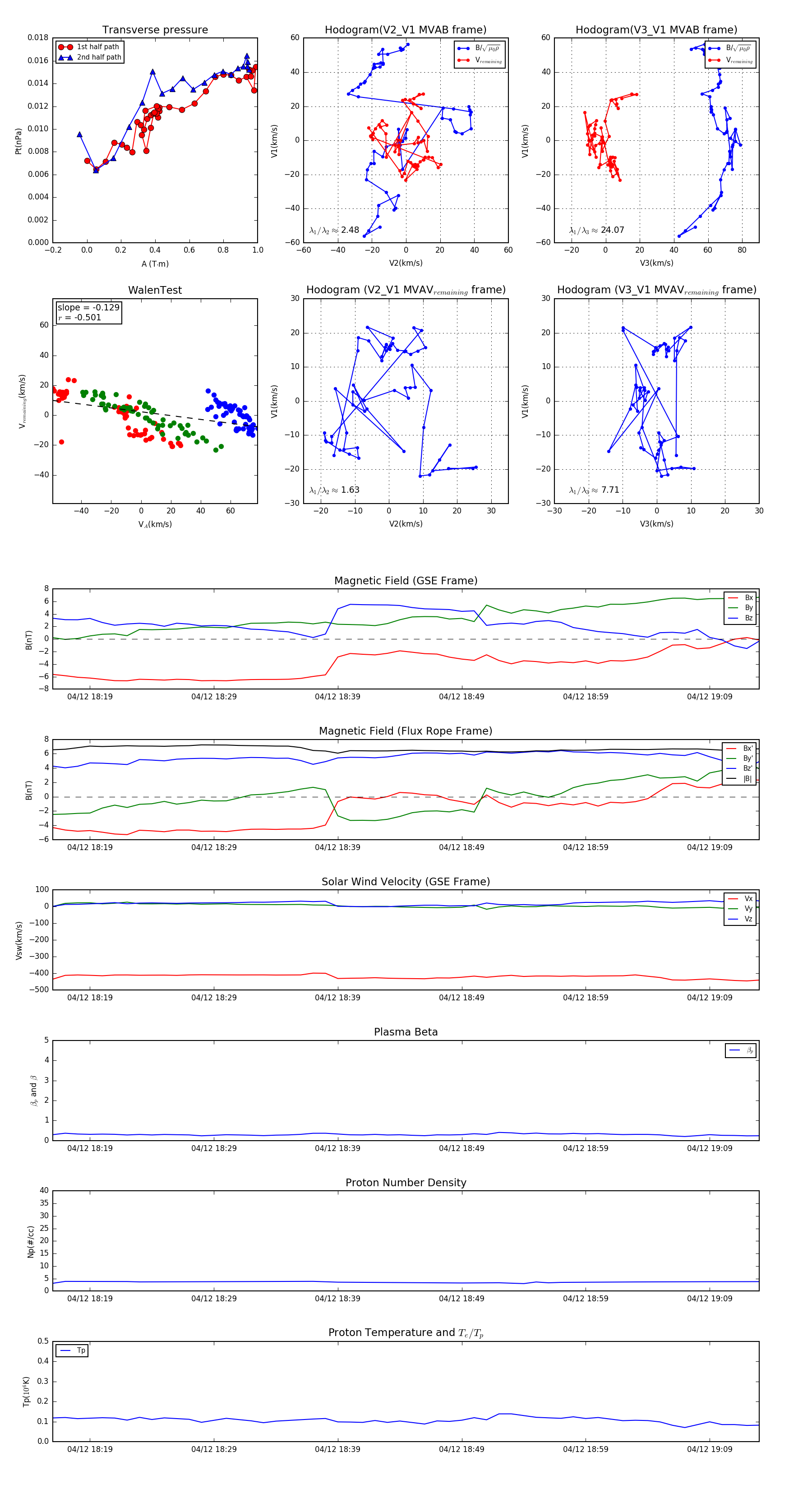
Flux Rope in 1999

Flux Rope Event 1999-04-12 18:16 ~ 1999-04-12 19:13 (58 minutes)


plot