HOME   LIST
‹–   –›

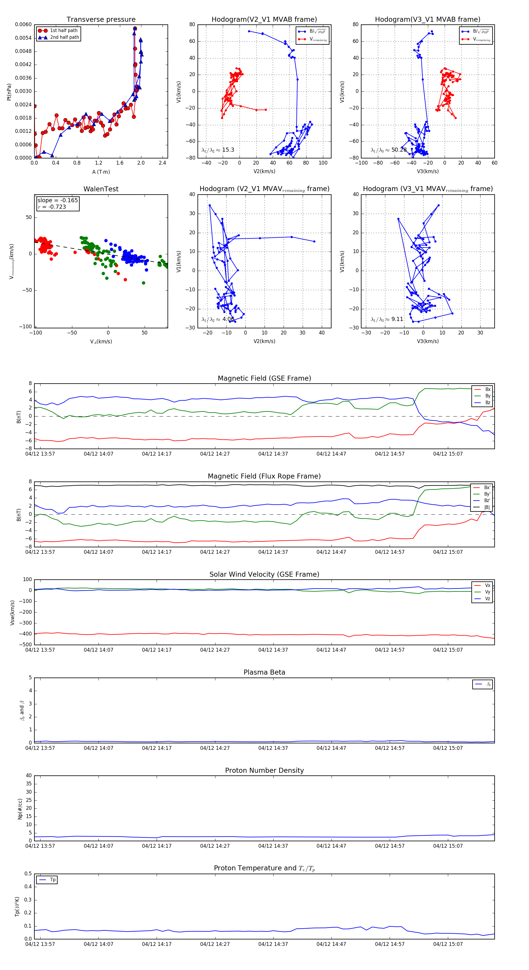
Flux Rope in 1999

Flux Rope Event 1999-04-12 13:56 ~ 1999-04-12 15:15 (80 minutes)


plot