HOME   LIST
‹–   –›

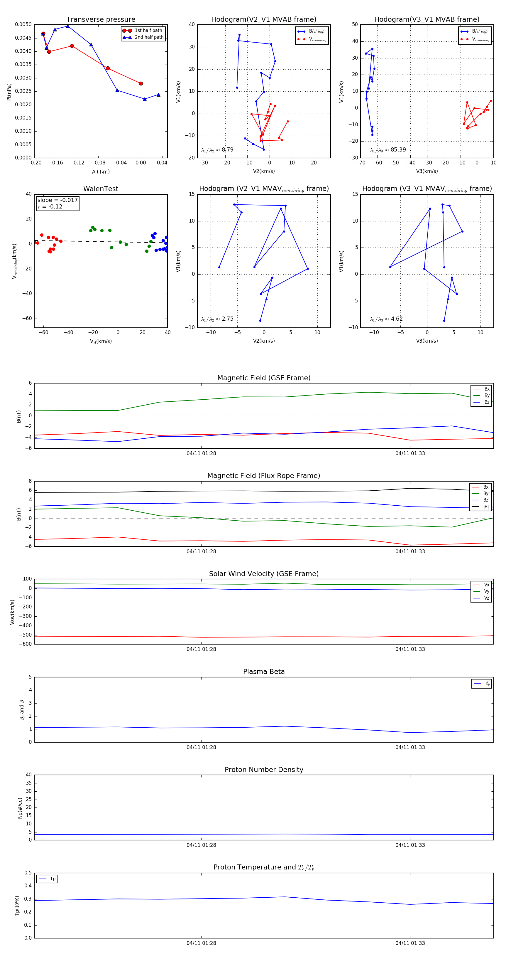
Flux Rope in 1999

Flux Rope Event 1999-04-11 01:24 ~ 1999-04-11 01:35 (12 minutes)


plot