HOME   LIST
‹–   –›

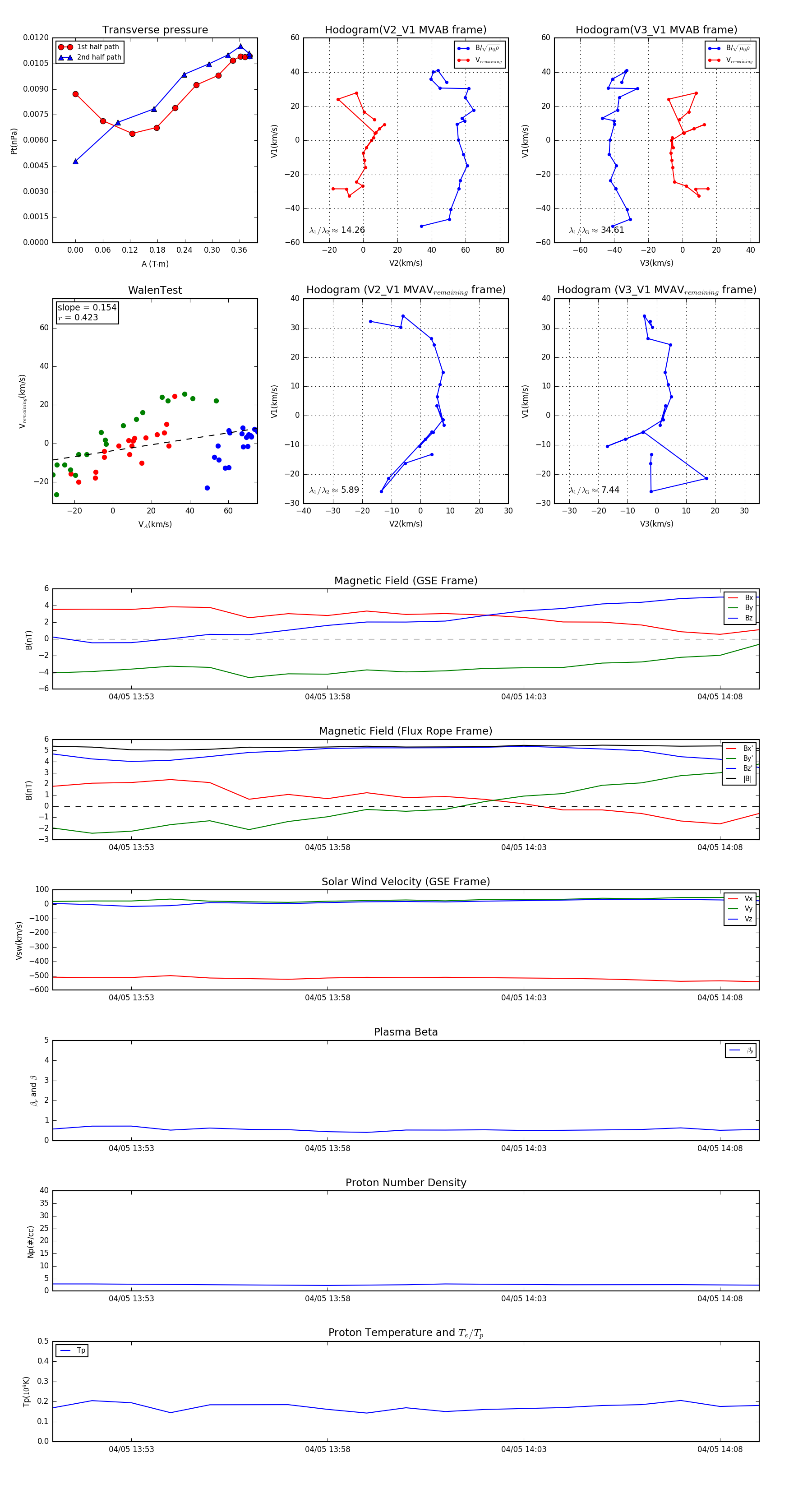
Flux Rope in 1999

Flux Rope Event 1999-04-05 13:51 ~ 1999-04-05 14:09 (19 minutes)


plot