HOME   LIST
‹–   –›

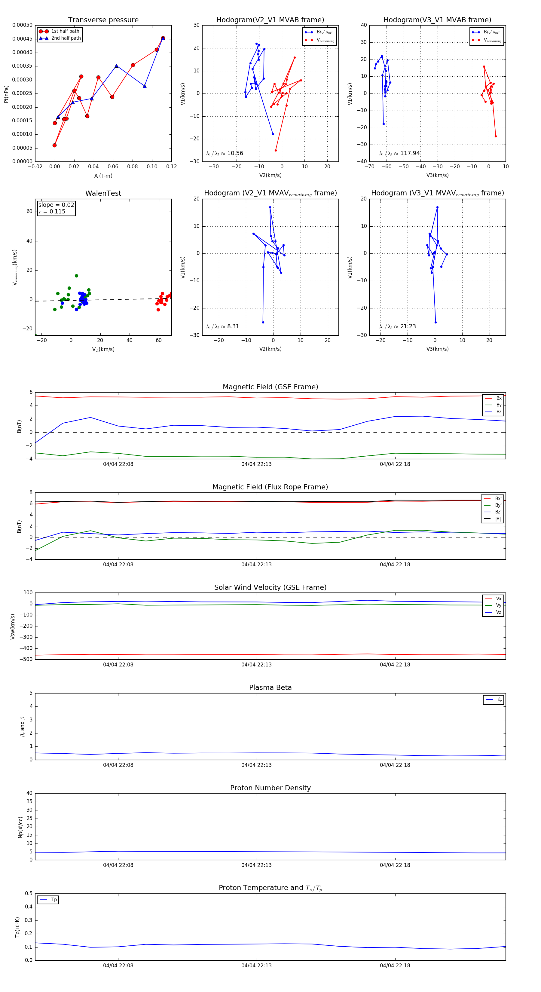
Flux Rope in 1999

Flux Rope Event 1999-04-04 22:05 ~ 1999-04-04 22:22 (18 minutes)


plot