HOME   LIST
‹–   –›

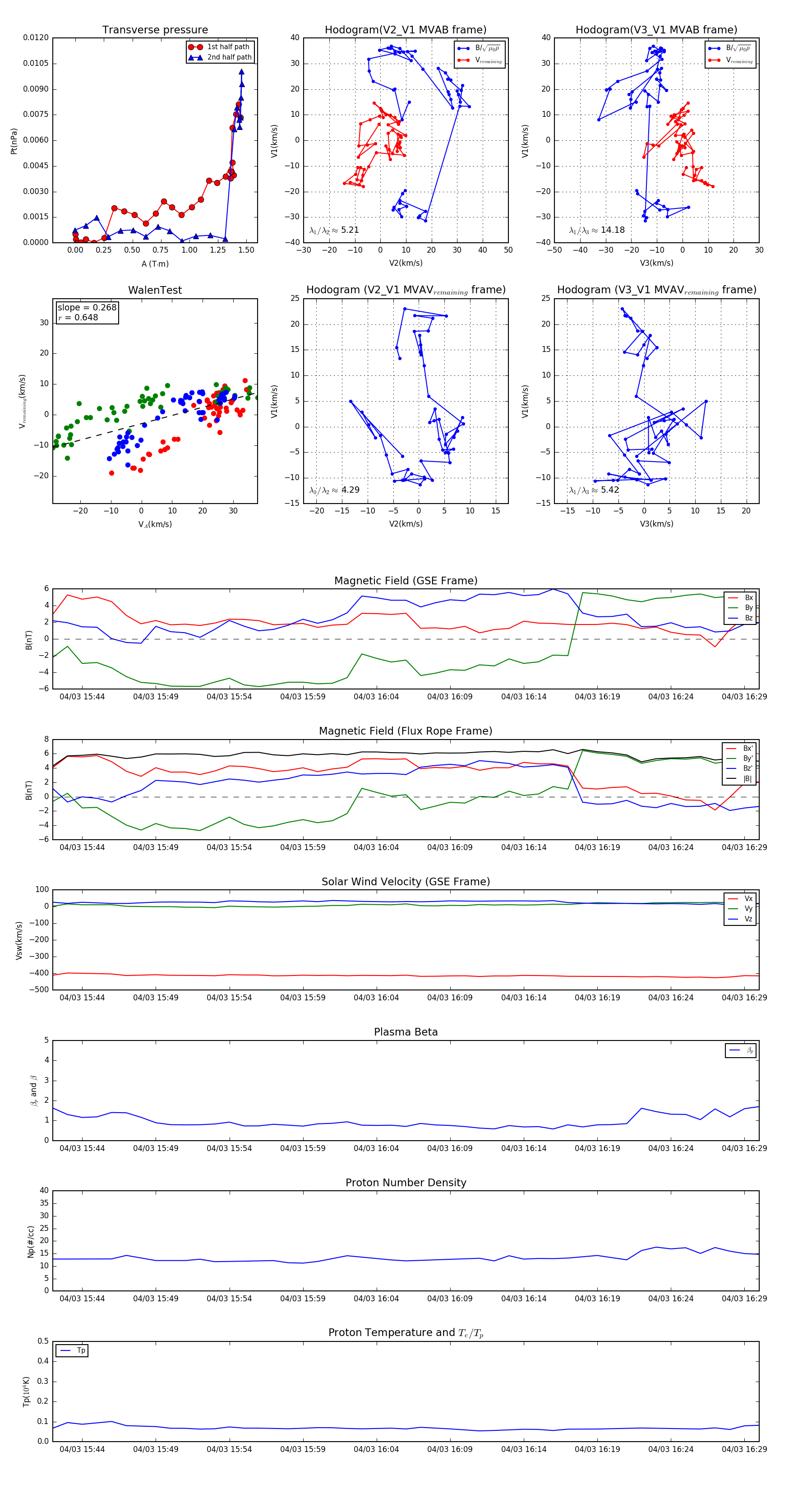
Flux Rope in 1999

Flux Rope Event 1999-04-03 15:42 ~ 1999-04-03 16:30 (49 minutes)


plot