HOME   LIST
‹–   –›

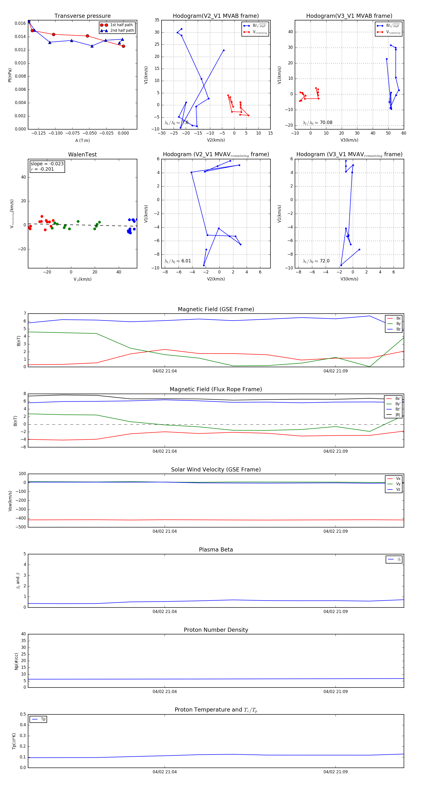
Flux Rope in 1999

Flux Rope Event 1999-04-02 21:00 ~ 1999-04-02 21:11 (12 minutes)


plot