HOME   LIST
‹–   –›

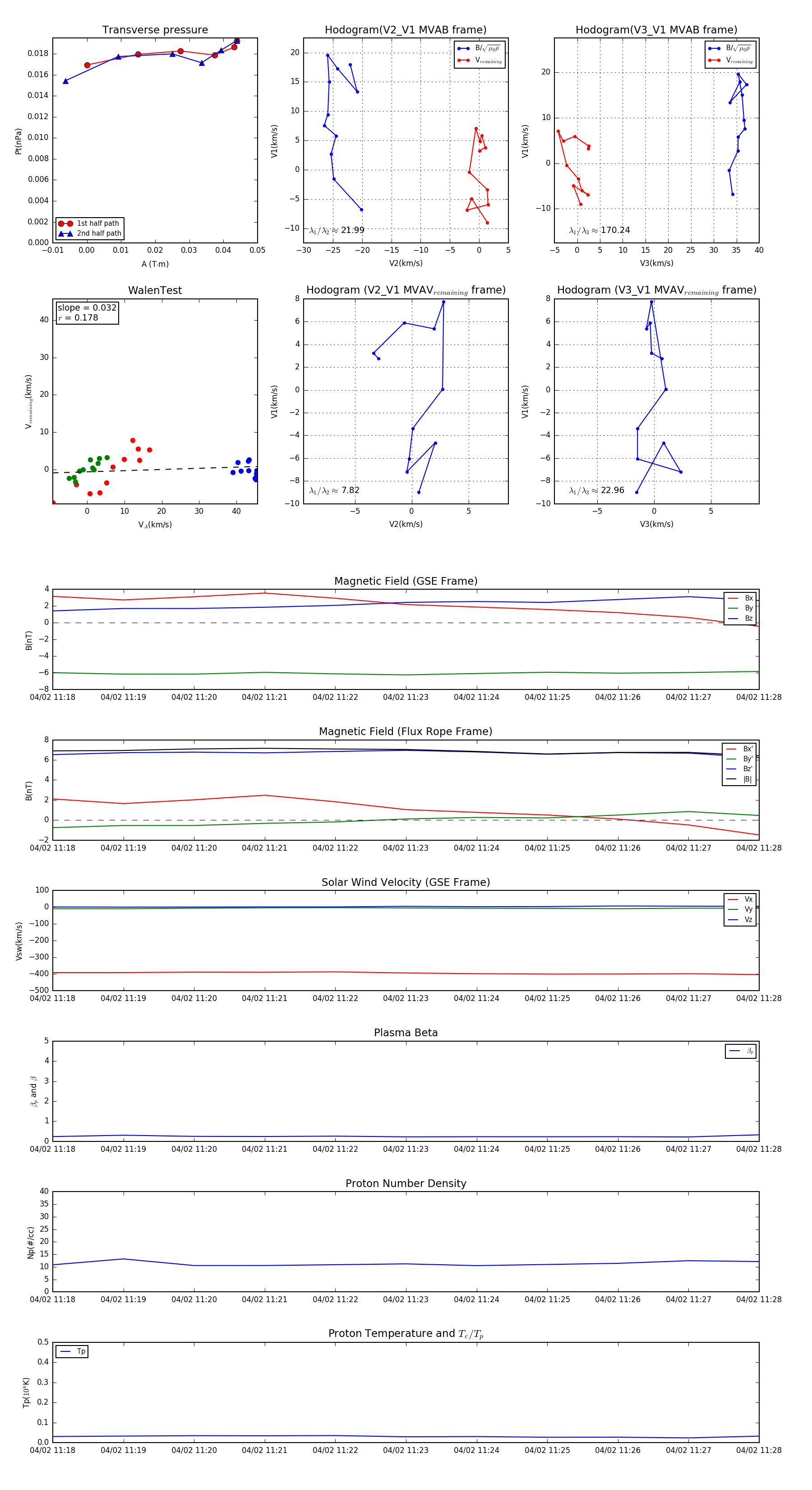
Flux Rope in 1999

Flux Rope Event 1999-04-02 11:18 ~ 1999-04-02 11:28 (11 minutes)


plot