HOME   LIST
‹–   –›

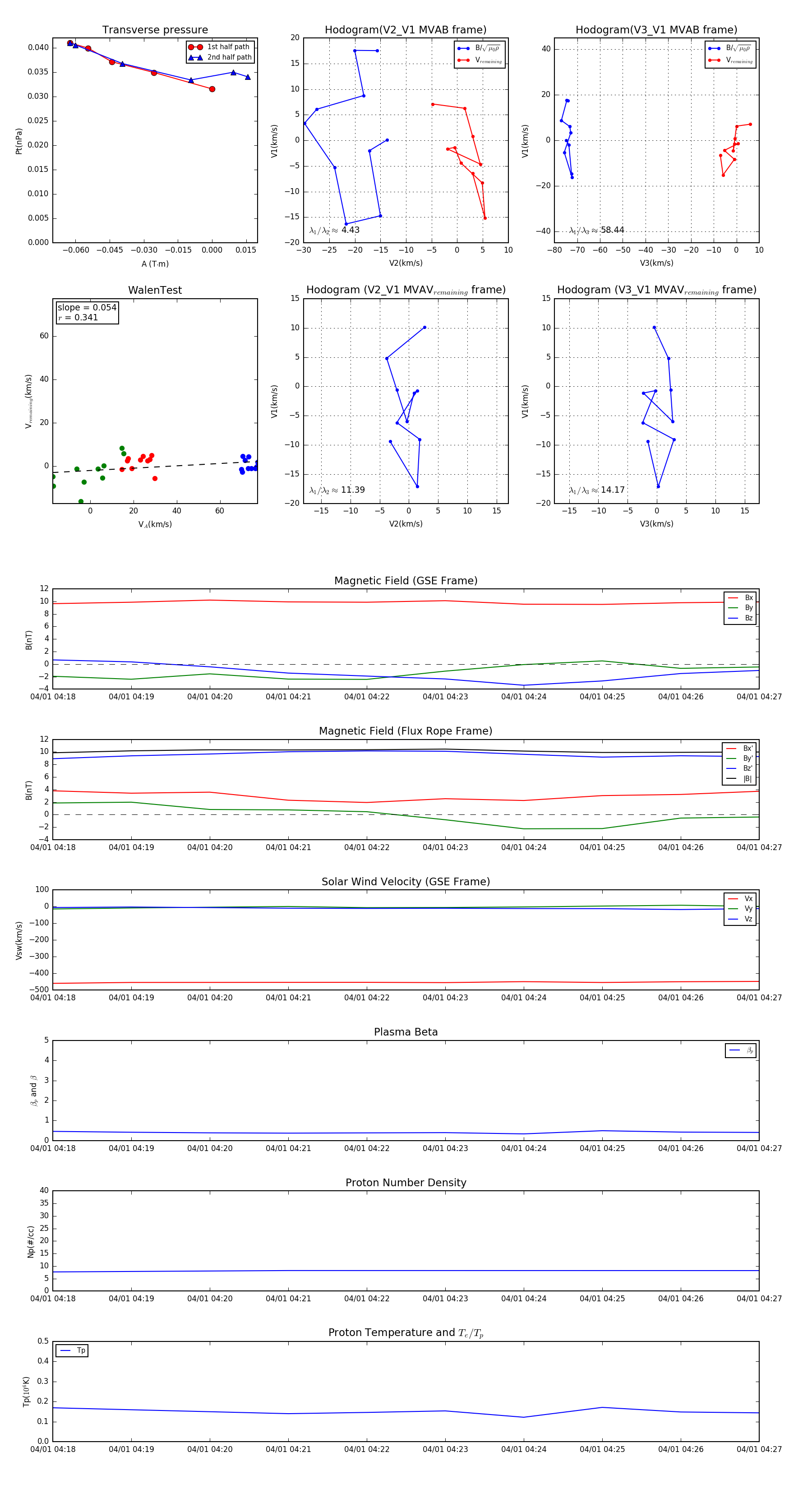
Flux Rope in 1999

Flux Rope Event 1999-04-01 04:18 ~ 1999-04-01 04:27 (10 minutes)


plot