HOME   LIST
‹–   –›

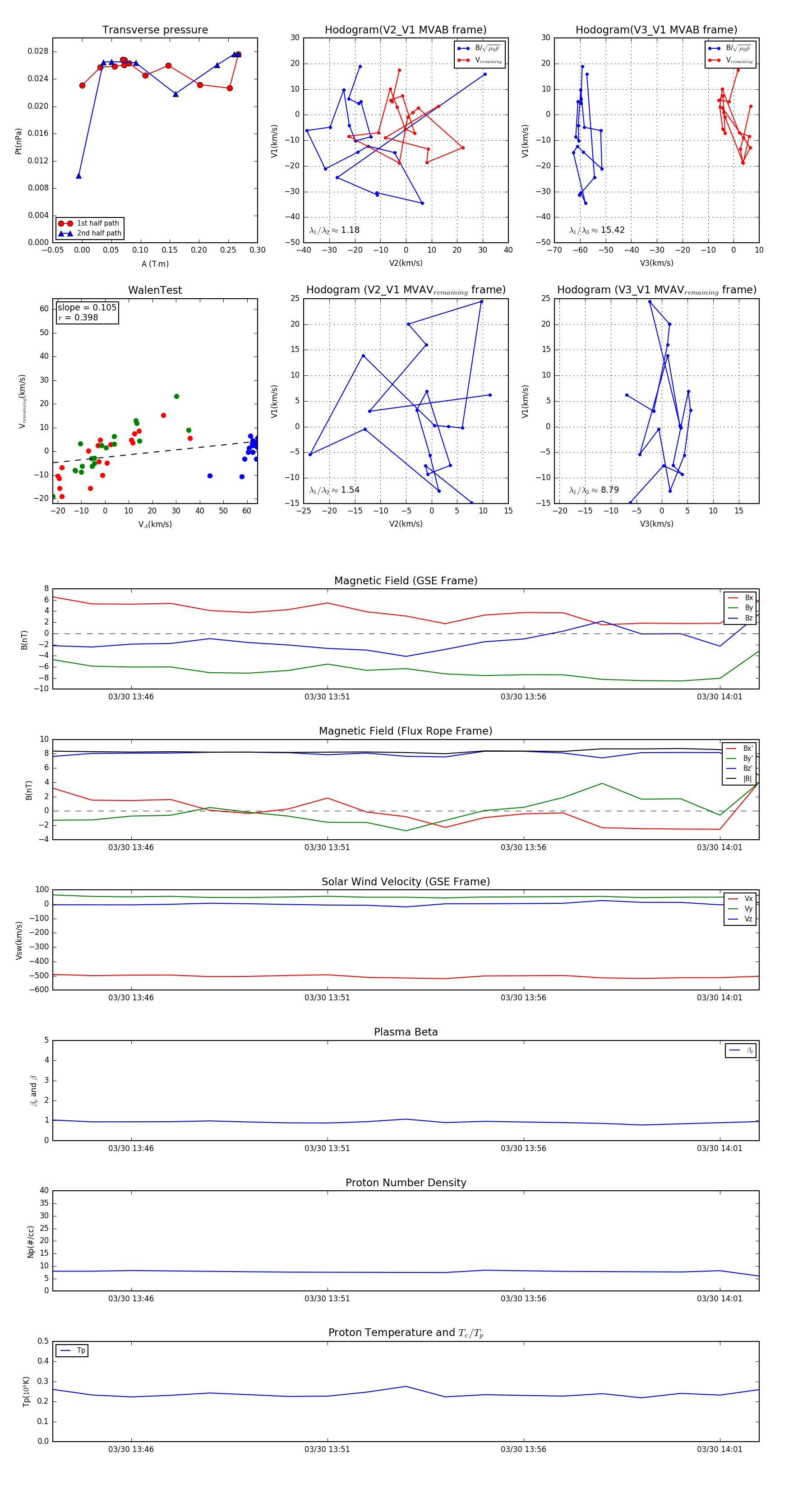
Flux Rope in 1999

Flux Rope Event 1999-03-30 13:44 ~ 1999-03-30 14:02 (19 minutes)


plot