HOME   LIST
‹–   –›

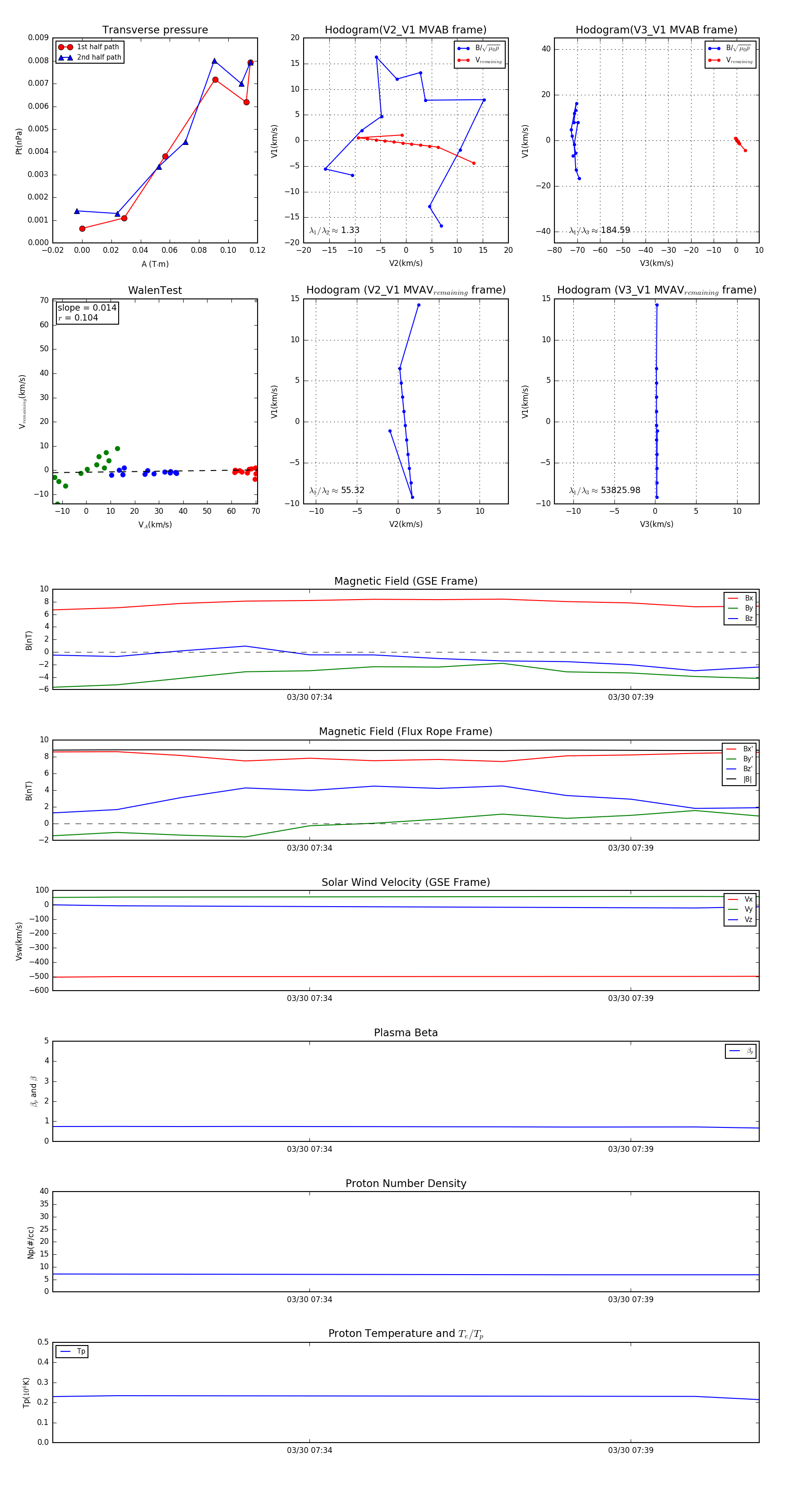
Flux Rope in 1999

Flux Rope Event 1999-03-30 07:30 ~ 1999-03-30 07:41 (12 minutes)


plot