HOME   LIST
‹–   –›

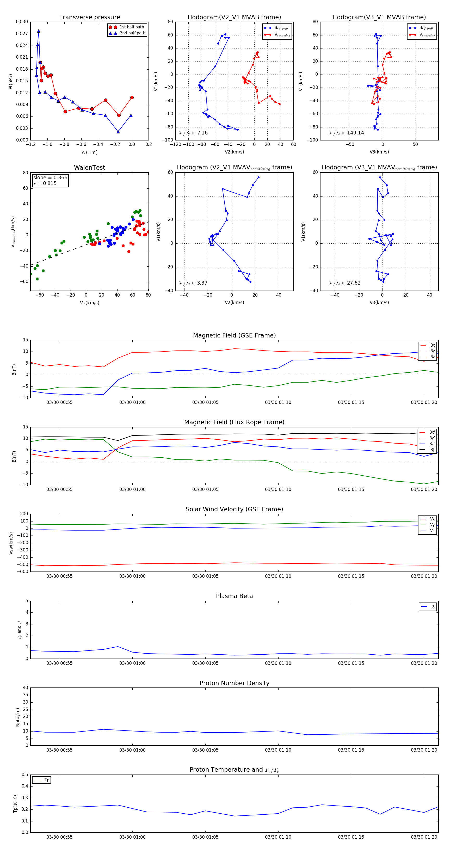
Flux Rope in 1999

Flux Rope Event 1999-03-30 00:53 ~ 1999-03-30 01:21 (29 minutes)


plot