HOME   LIST
‹–   –›

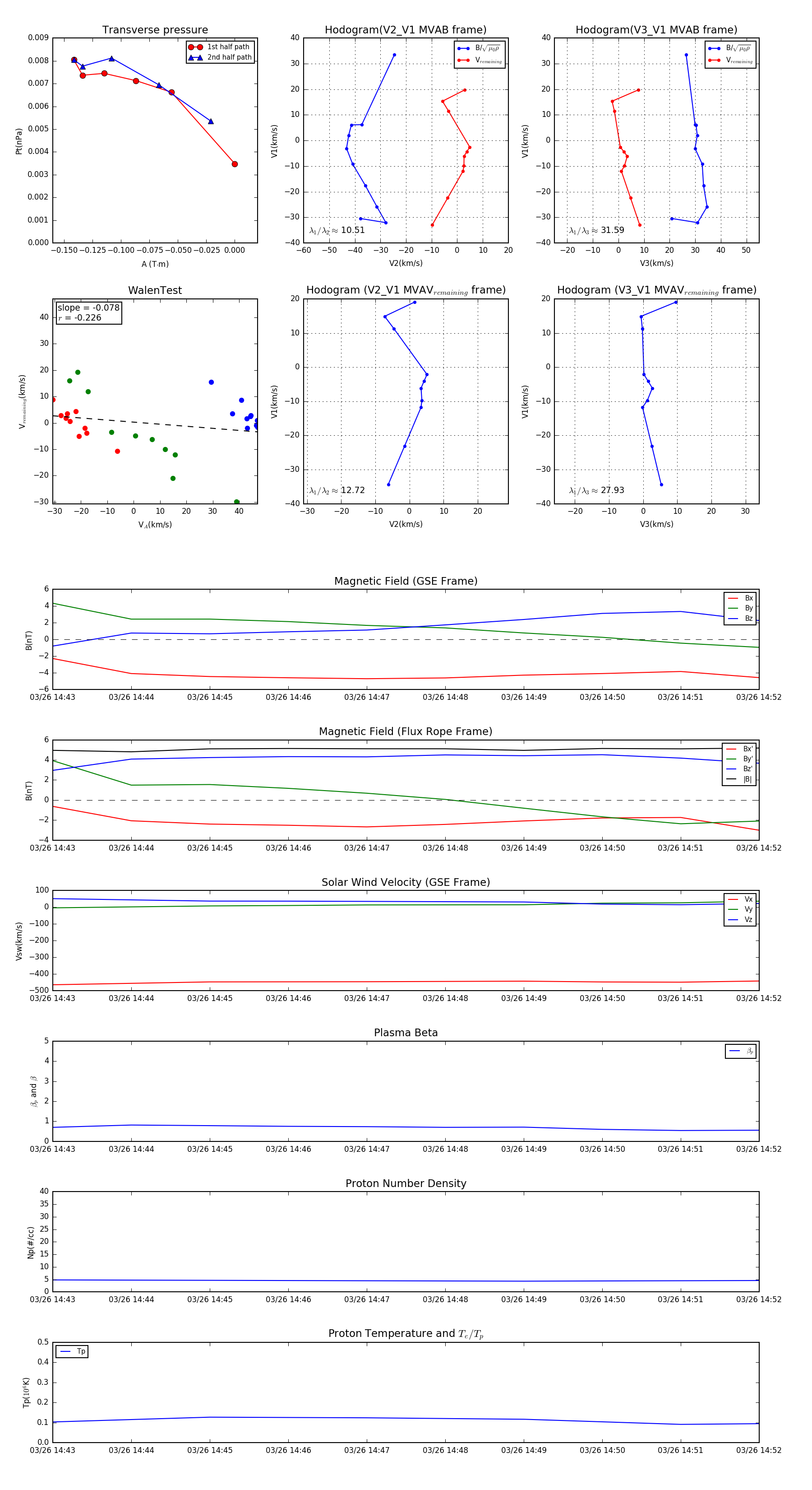
Flux Rope in 1999

Flux Rope Event 1999-03-26 14:43 ~ 1999-03-26 14:52 (10 minutes)


plot