HOME   LIST
‹–   –›

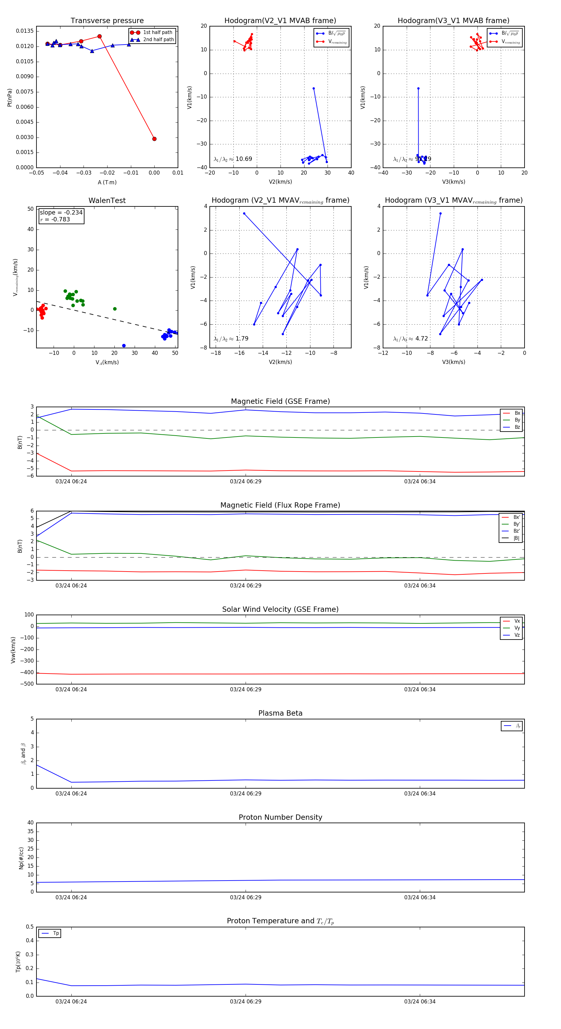
Flux Rope in 1999

Flux Rope Event 1999-03-24 06:23 ~ 1999-03-24 06:37 (15 minutes)


plot