HOME   LIST
‹–   –›

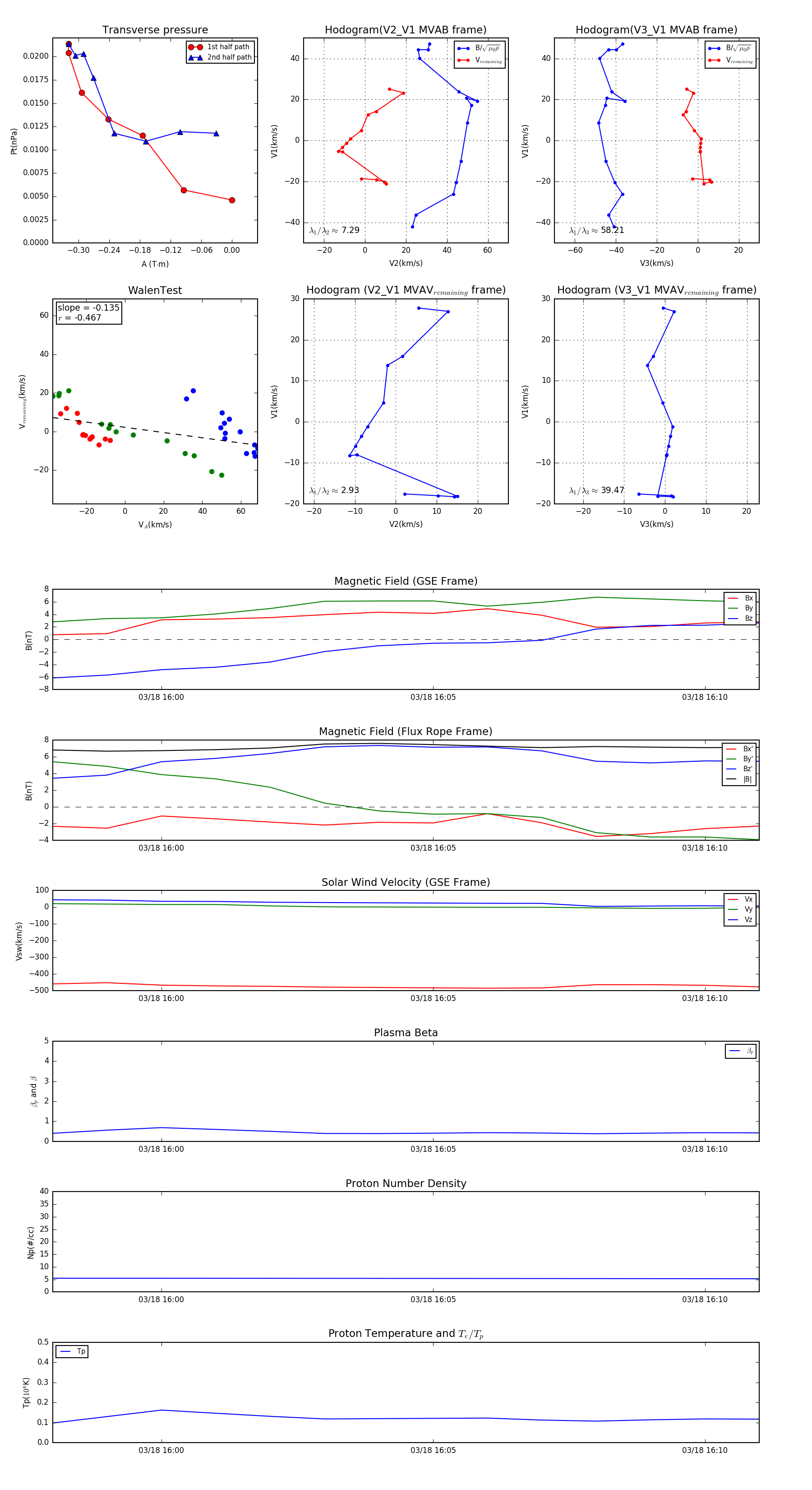
Flux Rope in 1999

Flux Rope Event 1999-03-18 15:58 ~ 1999-03-18 16:11 (14 minutes)


plot