HOME   LIST
‹–   –›

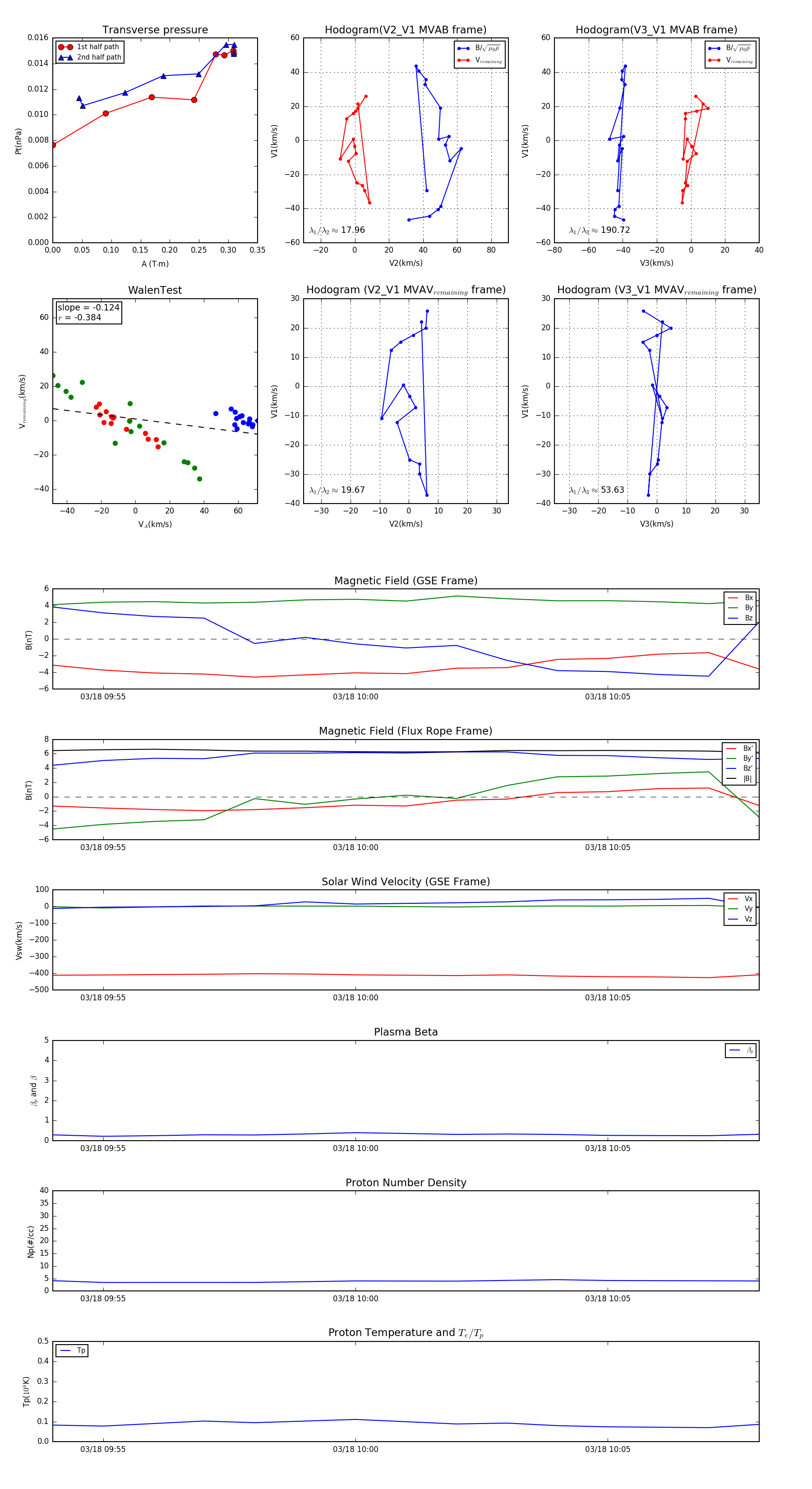
Flux Rope in 1999

Flux Rope Event 1999-03-18 09:54 ~ 1999-03-18 10:08 (15 minutes)


plot