HOME   LIST
‹–   –›

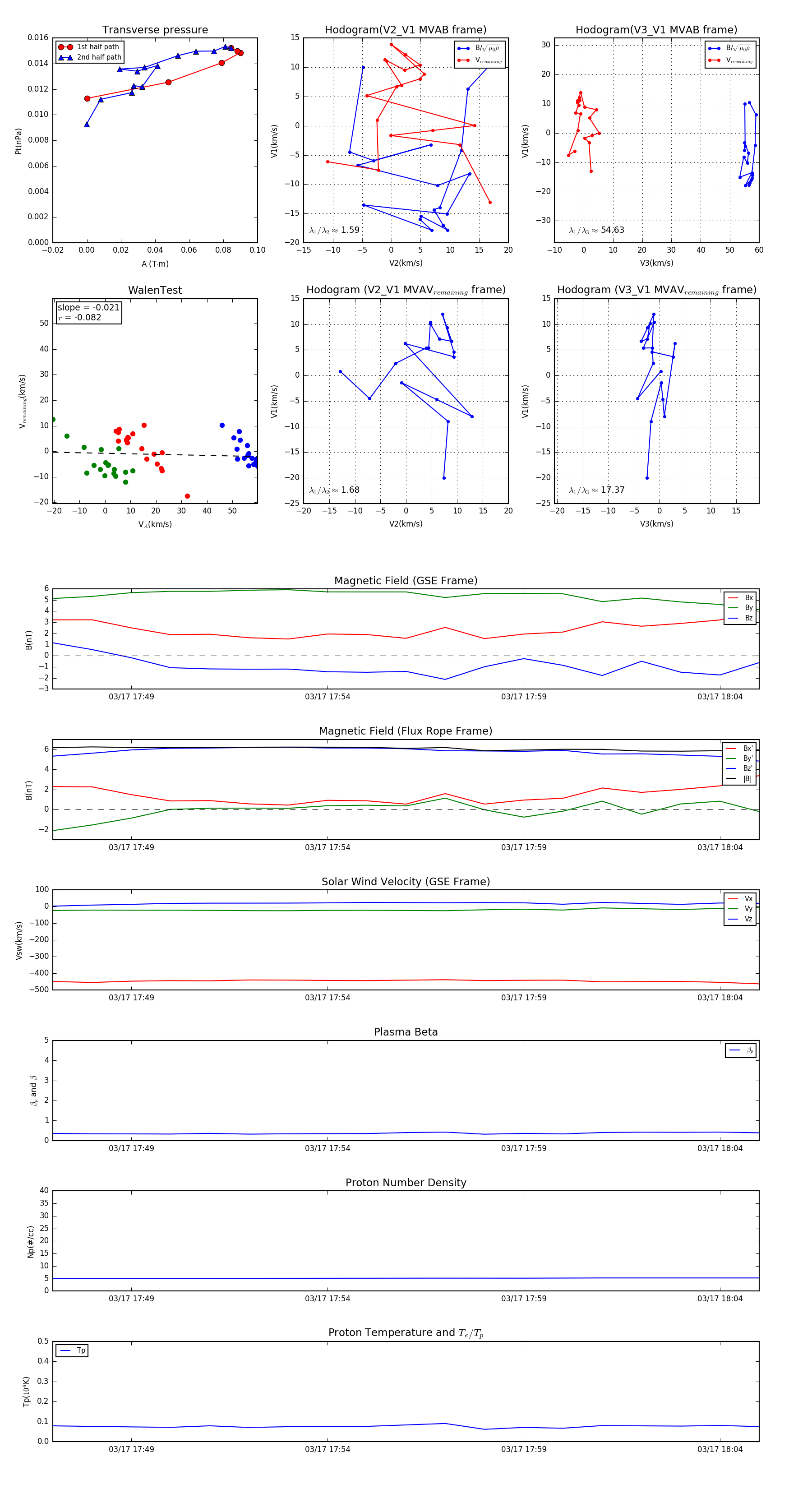
Flux Rope in 1999

Flux Rope Event 1999-03-17 17:47 ~ 1999-03-17 18:05 (19 minutes)


plot