HOME   LIST
‹–   –›

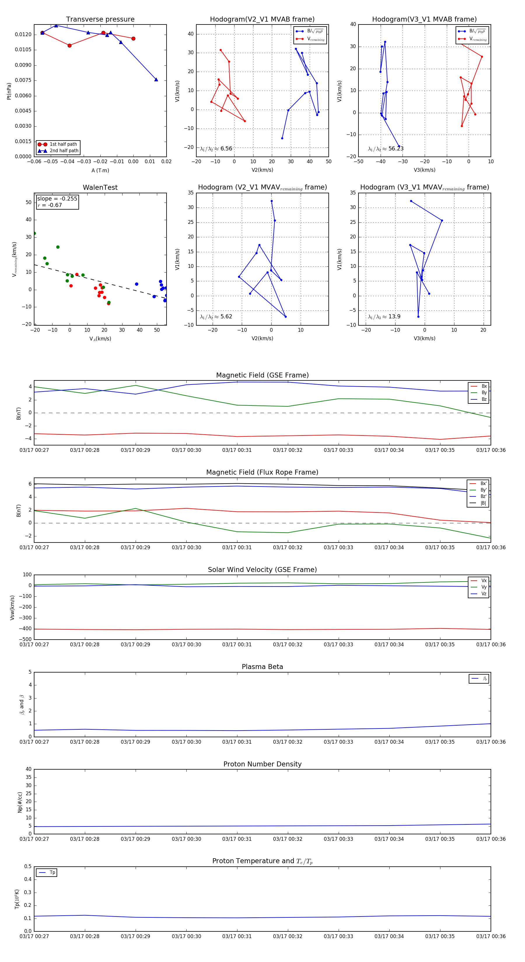
Flux Rope in 1999

Flux Rope Event 1999-03-17 00:27 ~ 1999-03-17 00:36 (10 minutes)


plot