HOME   LIST
‹–   –›

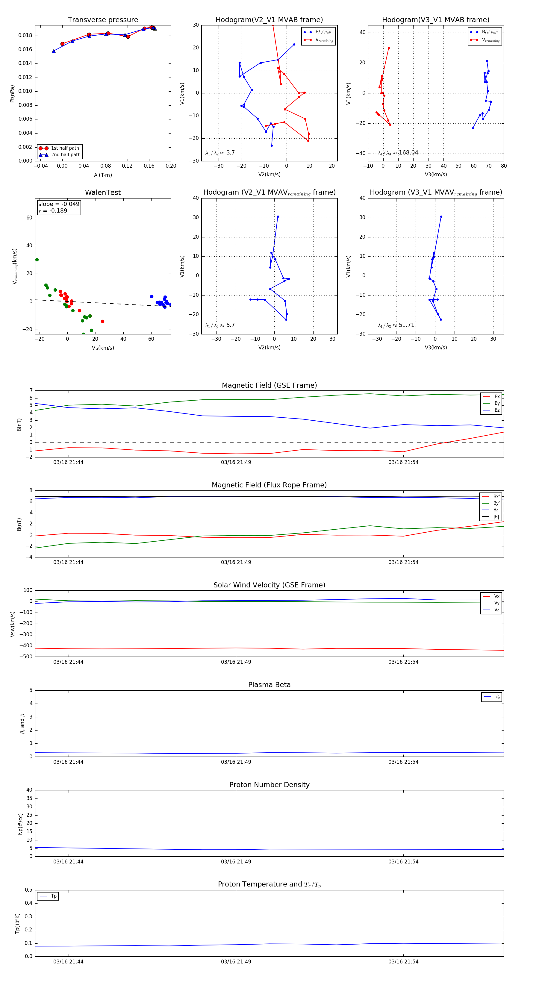
Flux Rope in 1999

Flux Rope Event 1999-03-16 21:43 ~ 1999-03-16 21:57 (15 minutes)


plot