HOME   LIST
‹–   –›

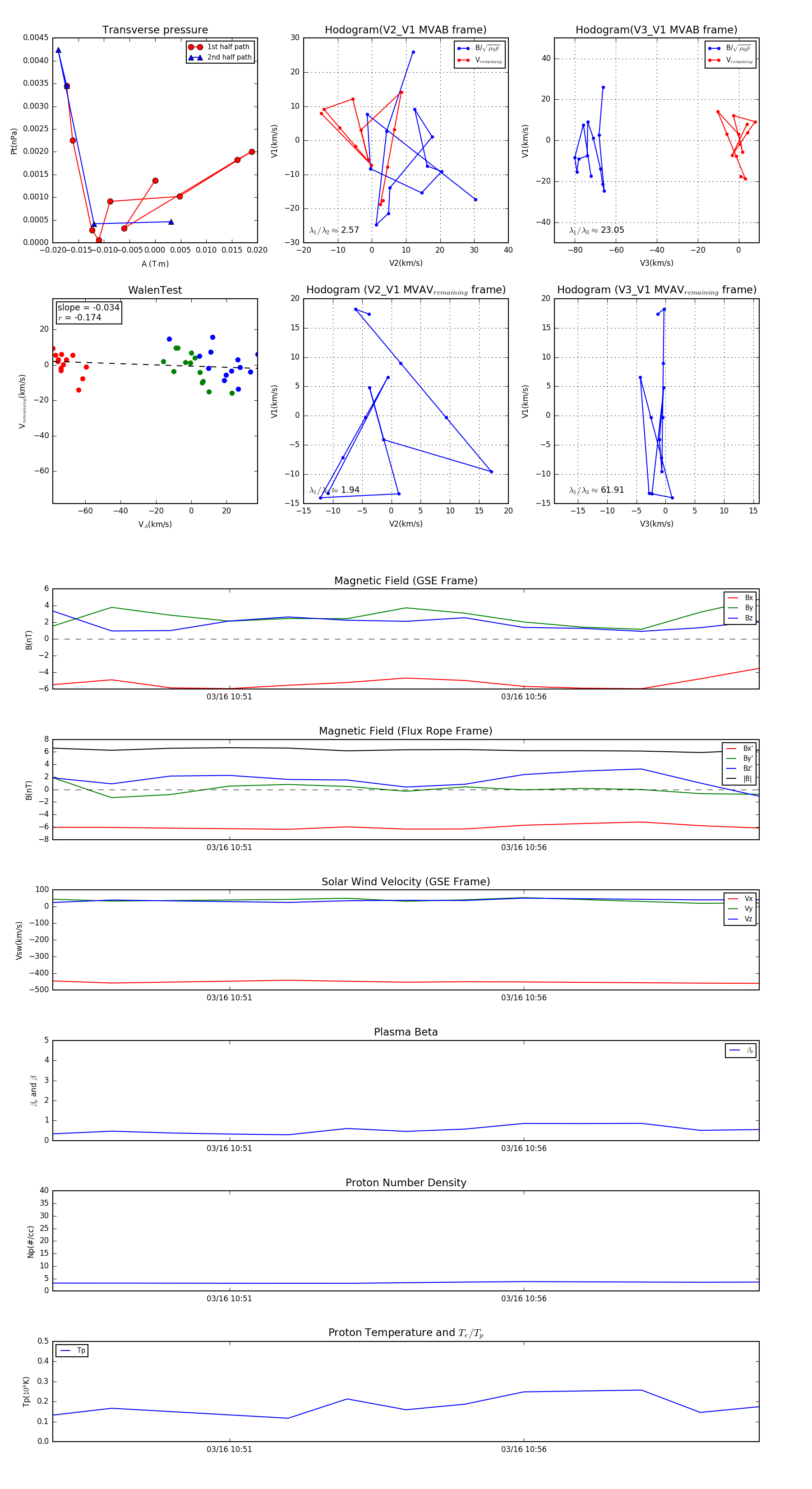
Flux Rope in 1999

Flux Rope Event 1999-03-16 10:48 ~ 1999-03-16 11:00 (13 minutes)


plot