HOME   LIST
‹–   –›

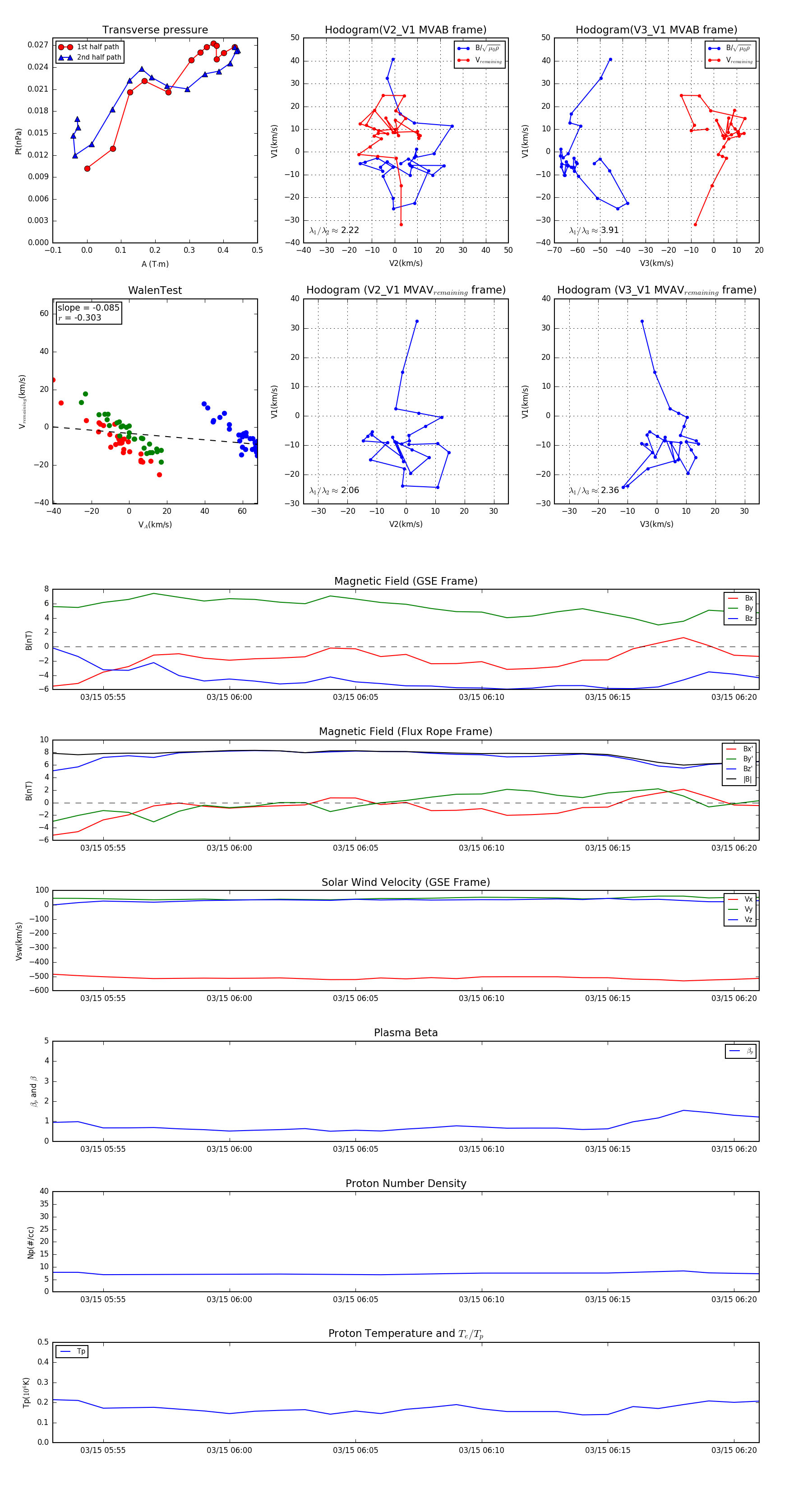
Flux Rope in 1999

Flux Rope Event 1999-03-15 05:53 ~ 1999-03-15 06:21 (29 minutes)


plot