HOME   LIST
‹–   –›

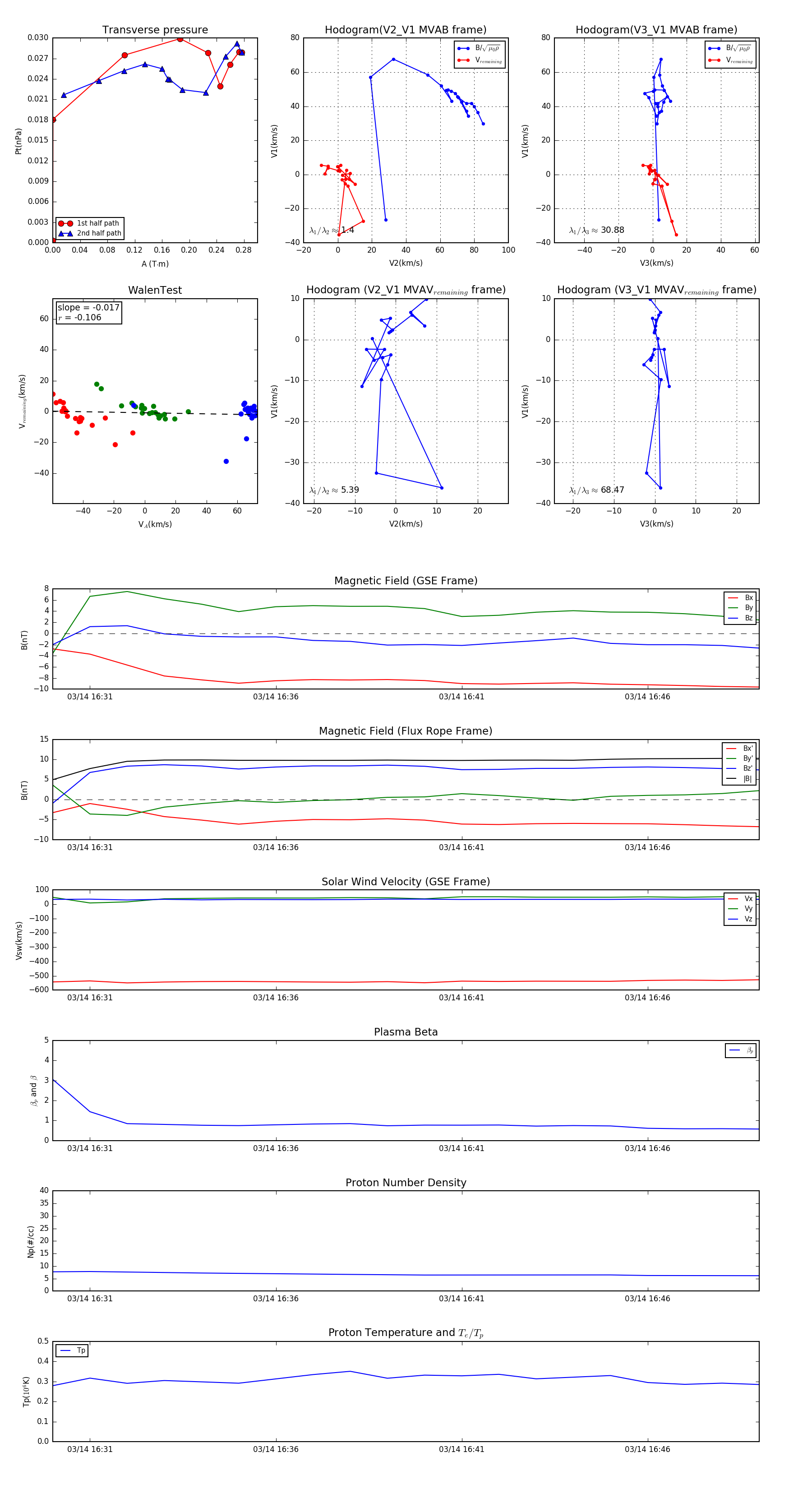
Flux Rope in 1999

Flux Rope Event 1999-03-14 16:30 ~ 1999-03-14 16:49 (20 minutes)


plot