HOME   LIST
‹–   –›

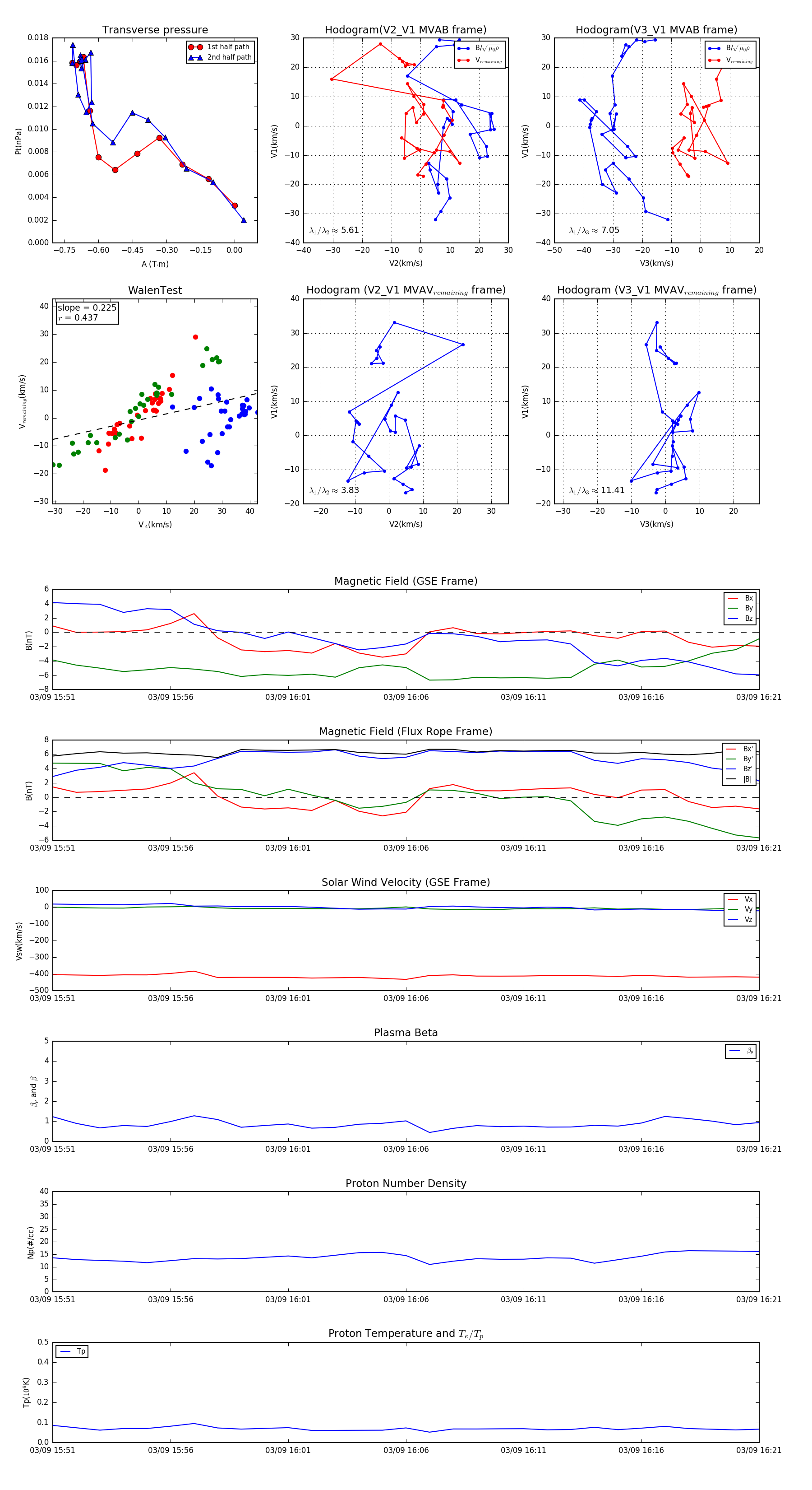
Flux Rope in 1999

Flux Rope Event 1999-03-09 15:51 ~ 1999-03-09 16:21 (31 minutes)


plot