HOME   LIST
‹–   –›

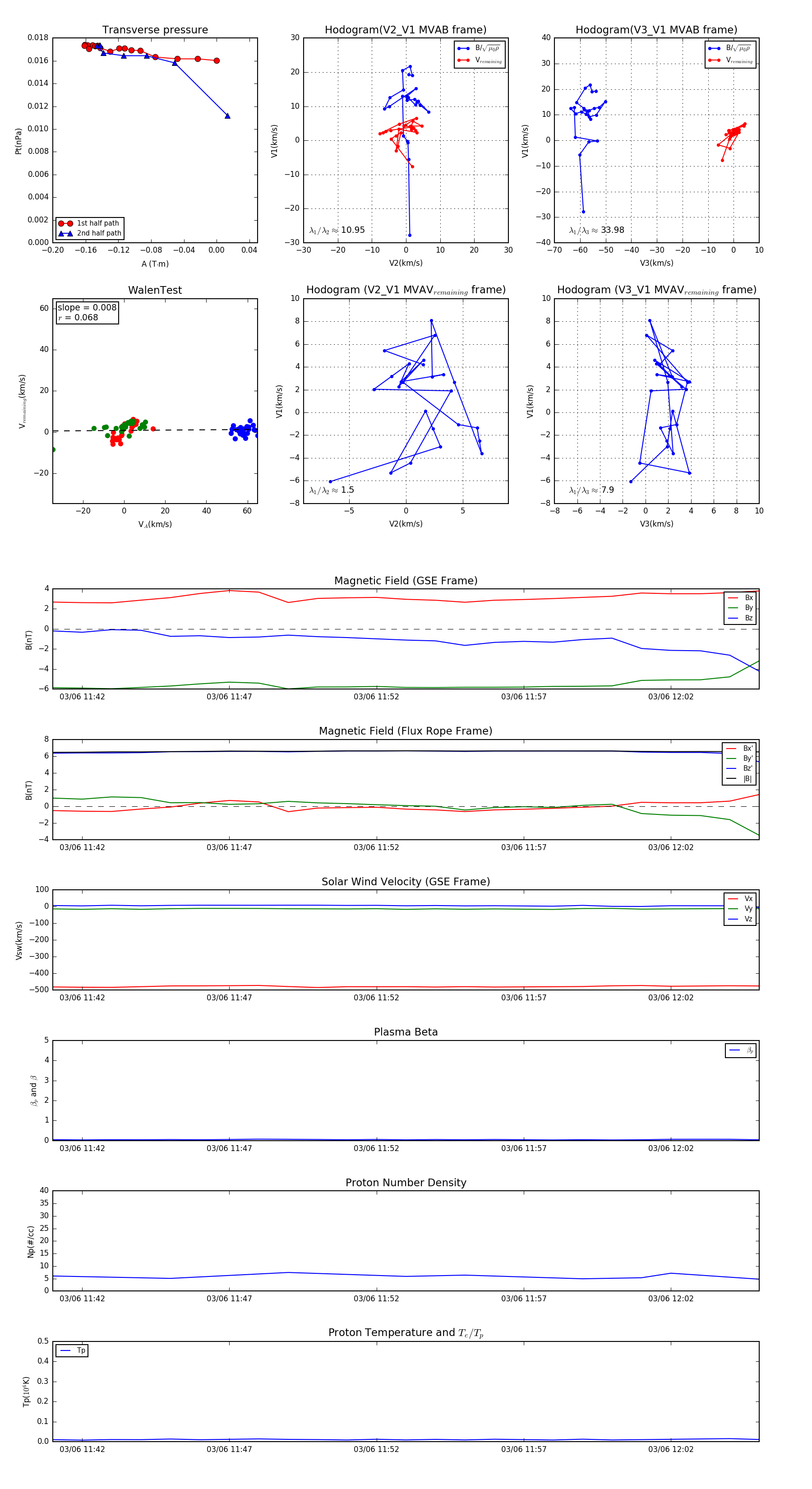
Flux Rope in 1999

Flux Rope Event 1999-03-06 11:41 ~ 1999-03-06 12:05 (25 minutes)


plot