HOME   LIST
‹–   –›

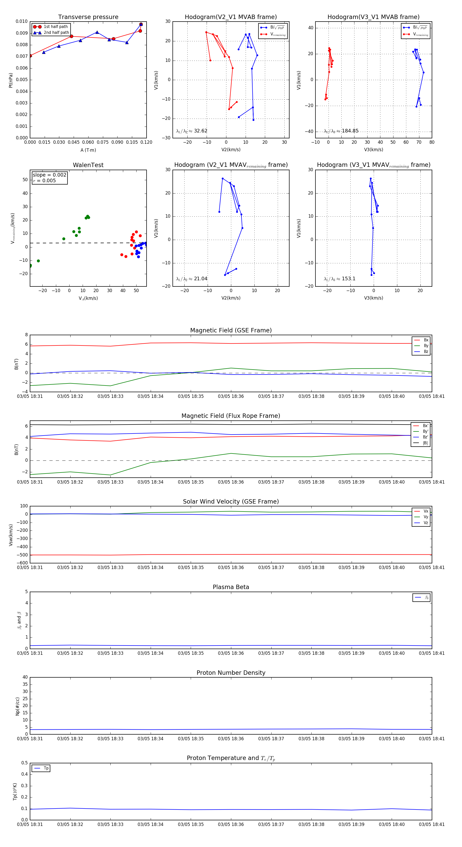
Flux Rope in 1999

Flux Rope Event 1999-03-05 18:31 ~ 1999-03-05 18:41 (11 minutes)


plot