HOME   LIST
‹–   –›

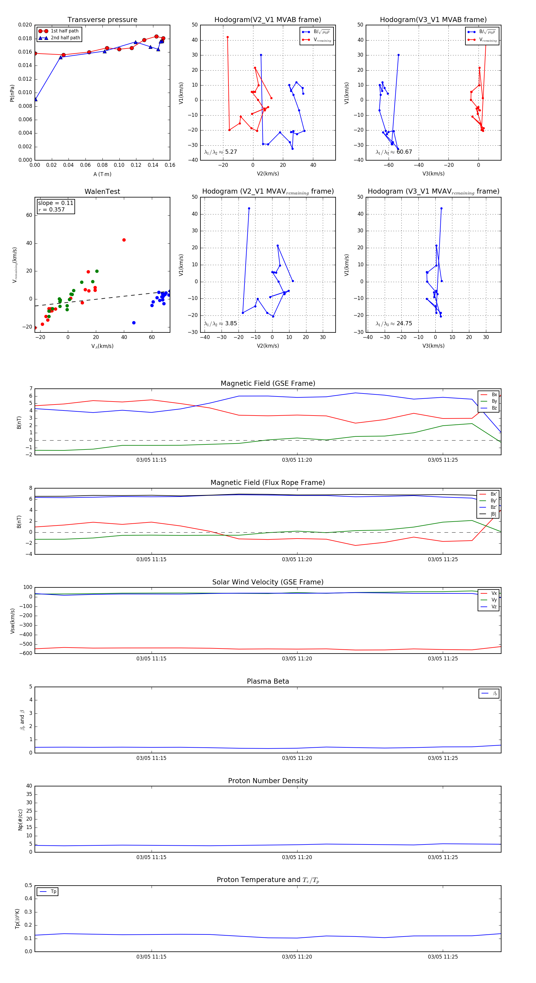
Flux Rope in 1999

Flux Rope Event 1999-03-05 11:11 ~ 1999-03-05 11:27 (17 minutes)


plot