HOME   LIST
‹–   –›

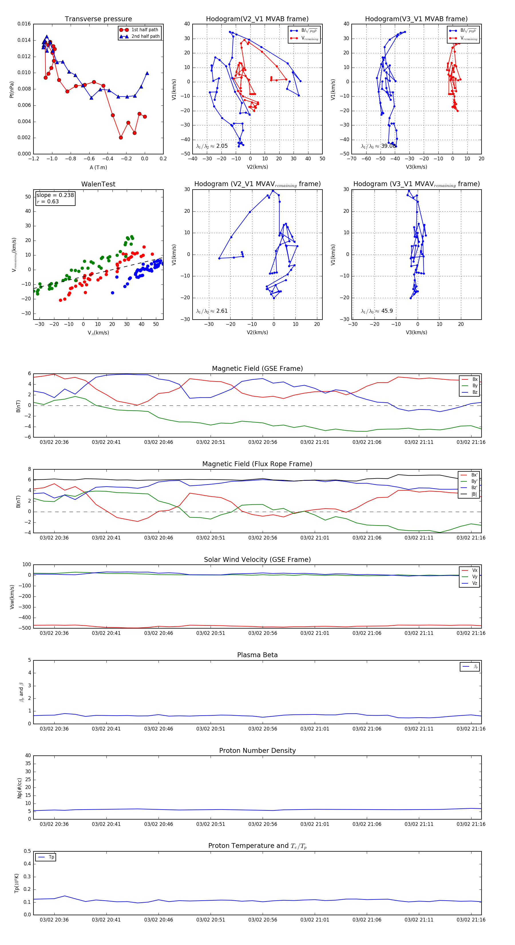
Flux Rope in 1999

Flux Rope Event 1999-03-02 20:34 ~ 1999-03-02 21:17 (44 minutes)


plot