HOME   LIST
‹–   –›

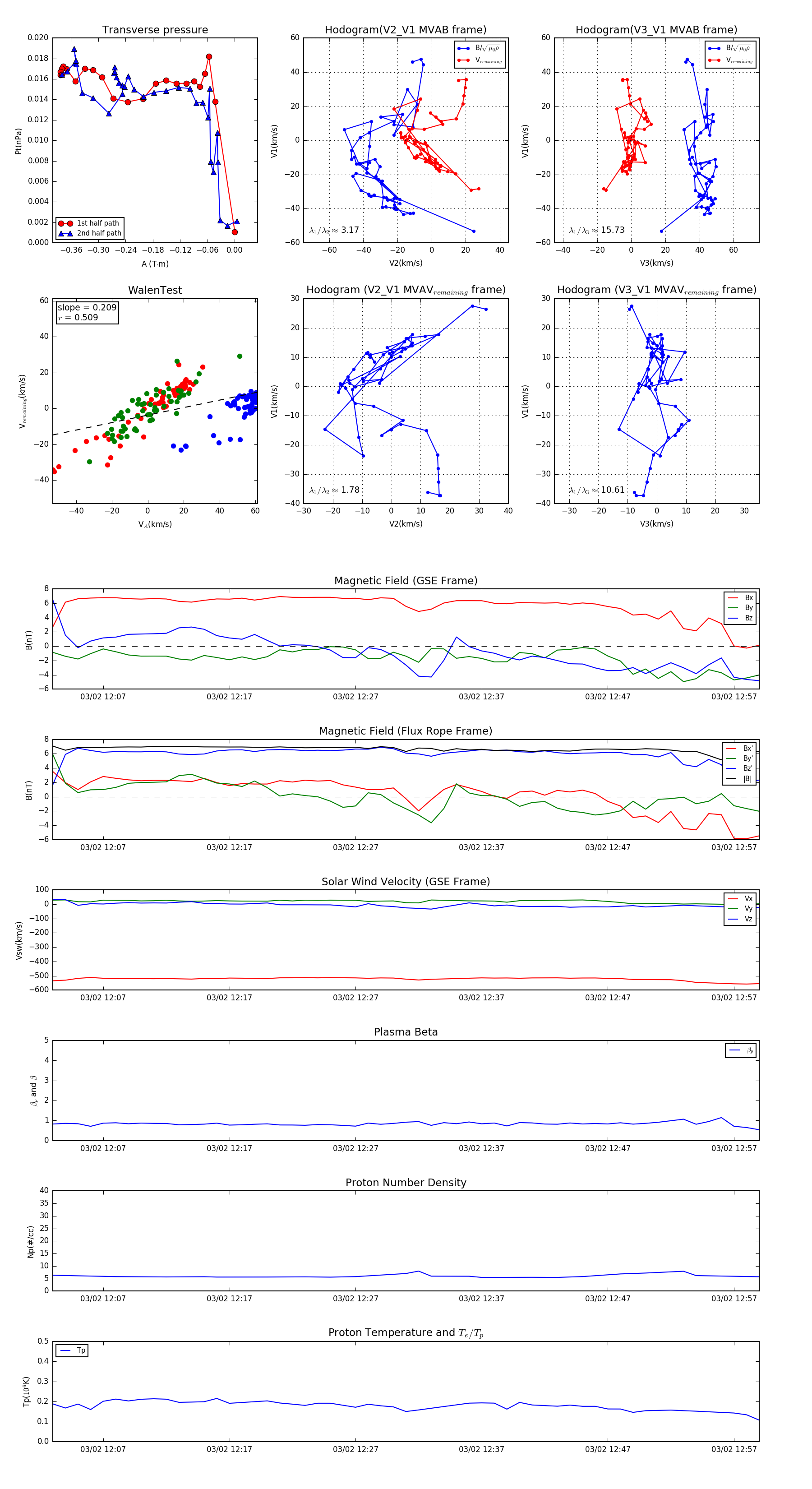
Flux Rope in 1999

Flux Rope Event 1999-03-02 12:03 ~ 1999-03-02 12:59 (57 minutes)


plot