HOME   LIST
‹–   –›

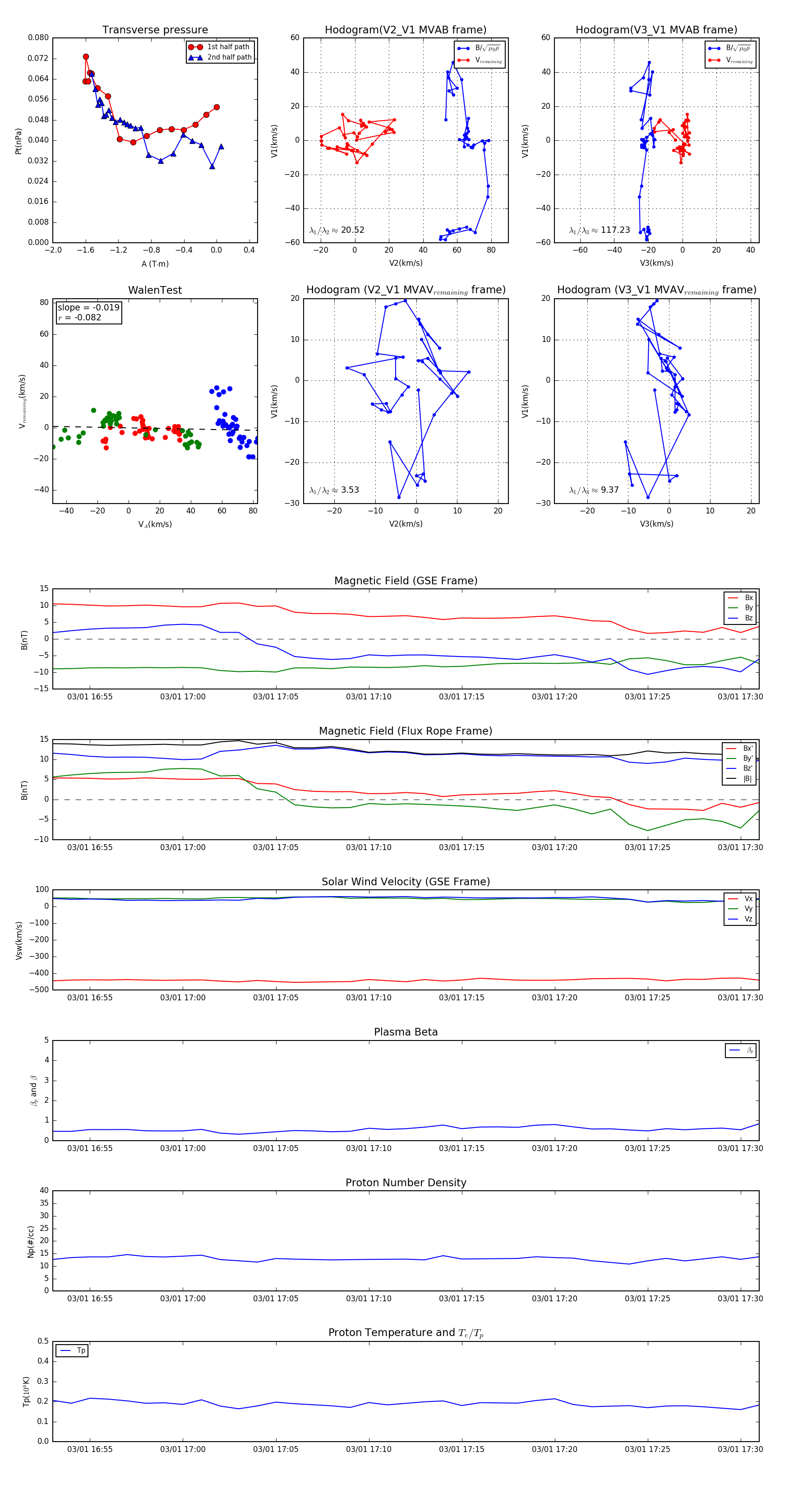
Flux Rope in 1999

Flux Rope Event 1999-03-01 16:53 ~ 1999-03-01 17:31 (39 minutes)


plot