HOME   LIST
‹–   –›

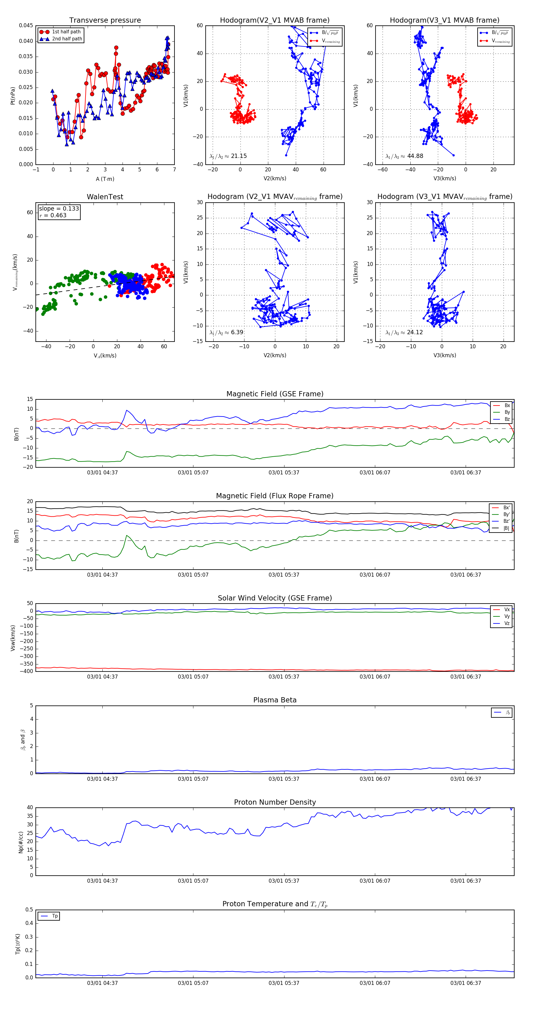
Flux Rope in 1999

Flux Rope Event 1999-03-01 04:15 ~ 1999-03-01 06:53 (159 minutes)


plot