HOME   LIST
‹–   –›

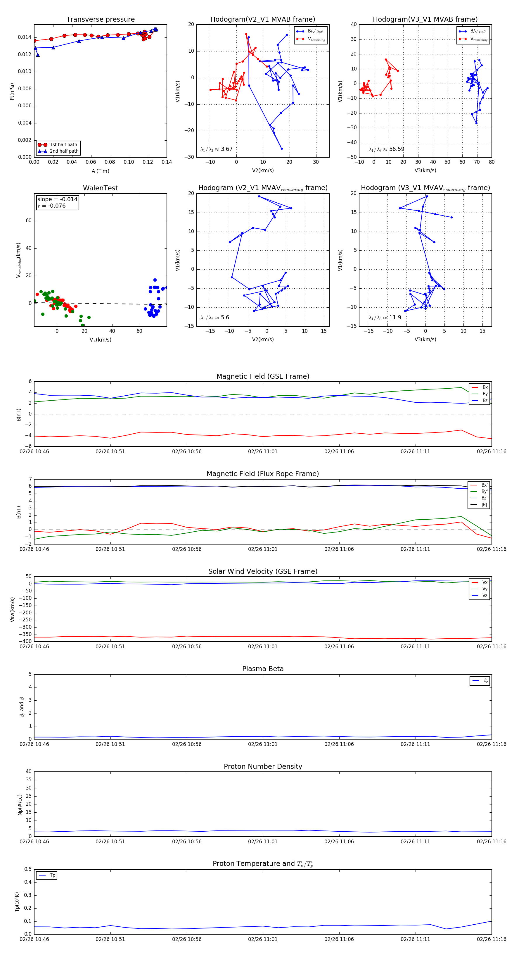
Flux Rope in 1999

Flux Rope Event 1999-02-26 10:46 ~ 1999-02-26 11:16 (31 minutes)


plot