HOME   LIST
‹–   –›

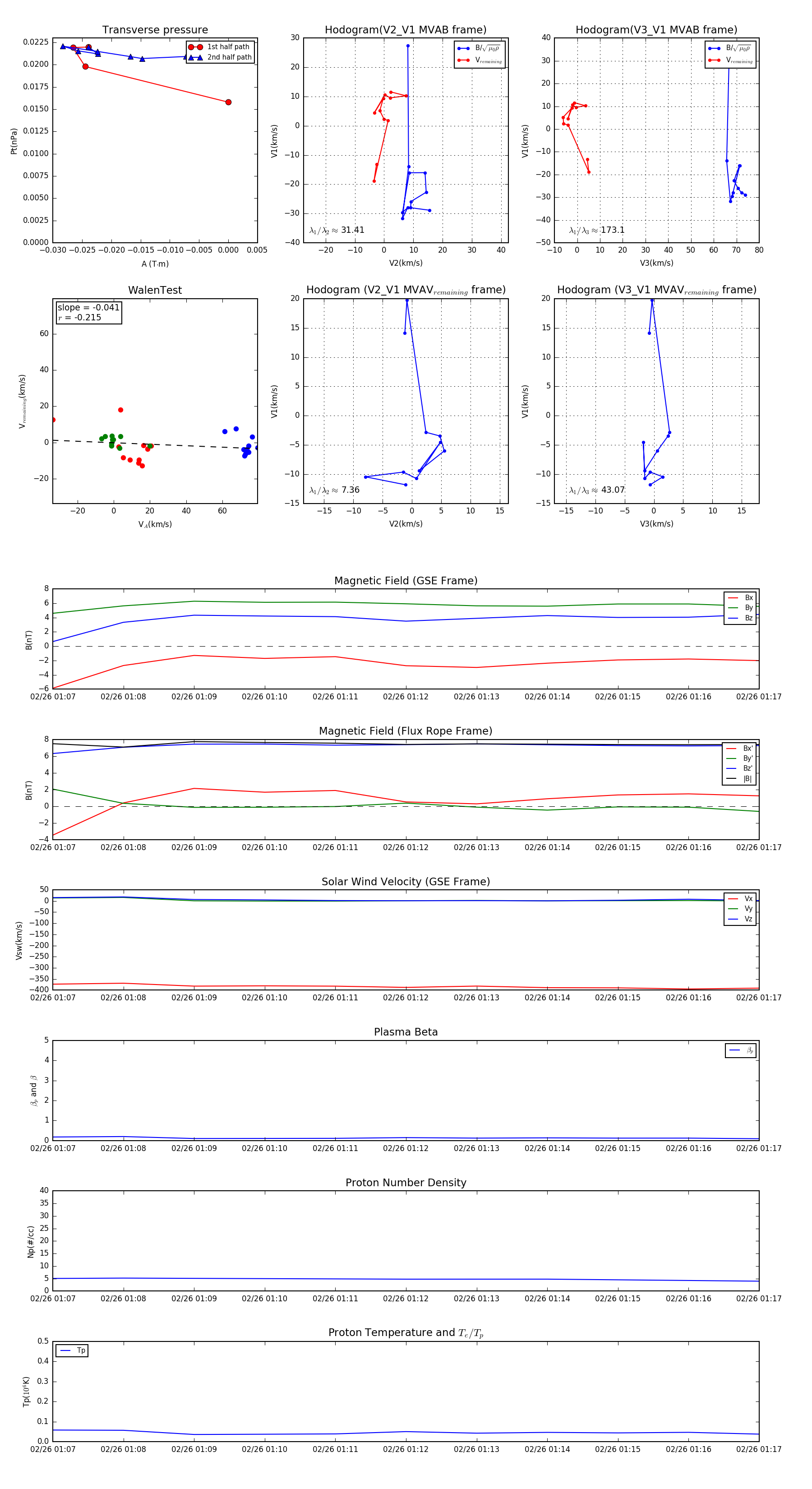
Flux Rope in 1999

Flux Rope Event 1999-02-26 01:07 ~ 1999-02-26 01:17 (11 minutes)


plot