HOME   LIST
‹–   –›

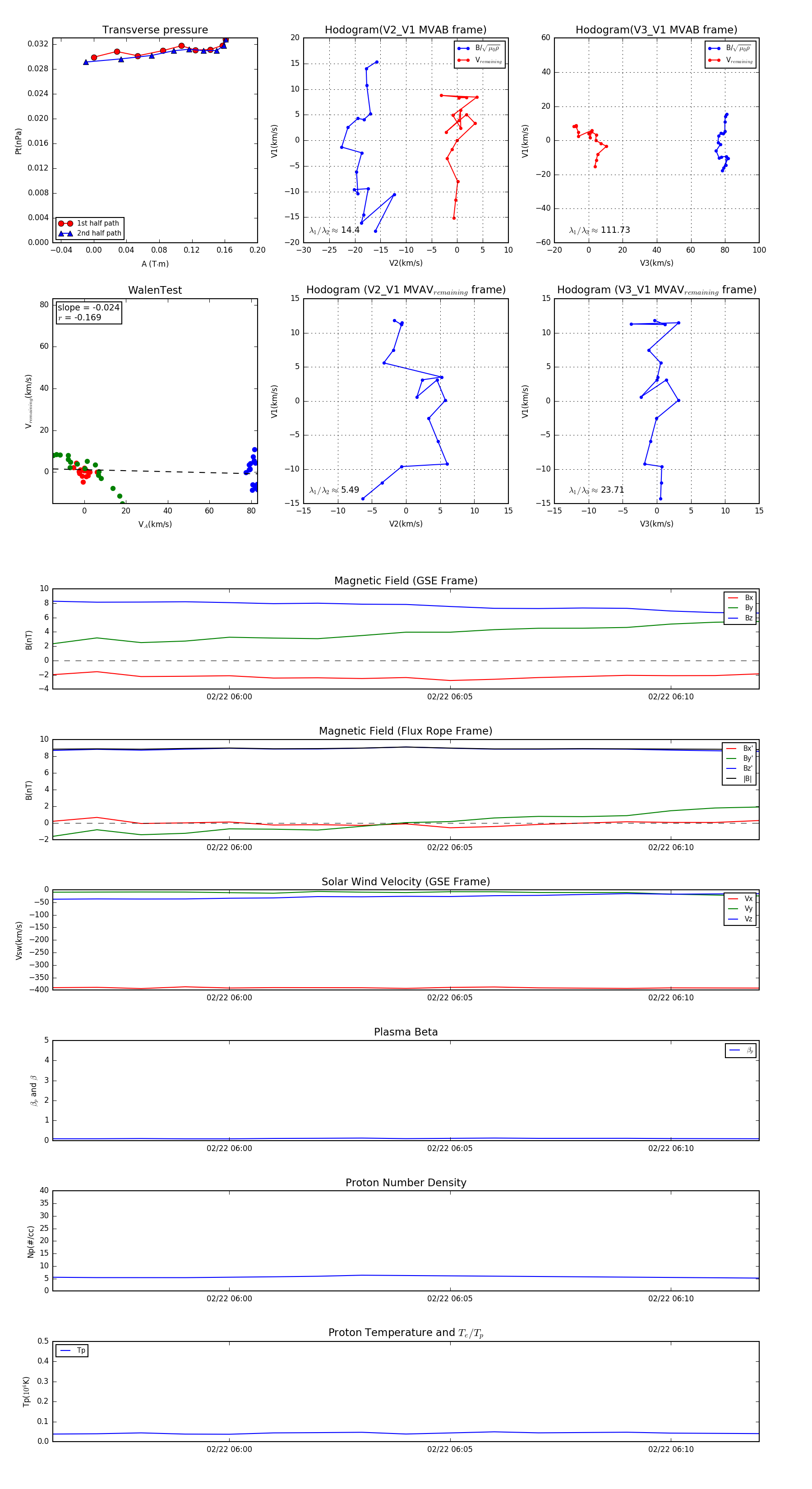
Flux Rope in 1999

Flux Rope Event 1999-02-22 05:56 ~ 1999-02-22 06:12 (17 minutes)


plot