HOME   LIST
‹–   –›

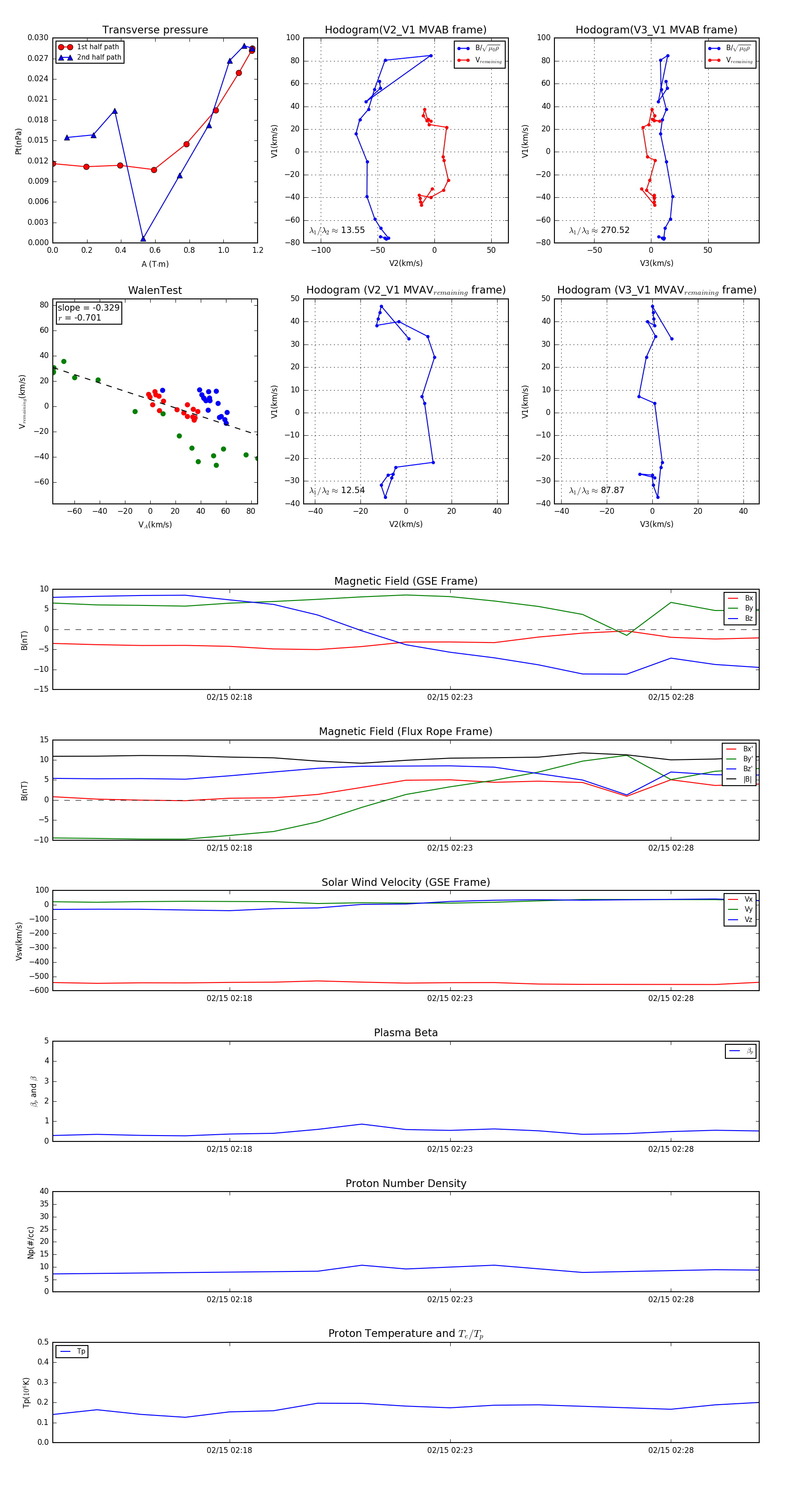
Flux Rope in 1999

Flux Rope Event 1999-02-15 02:14 ~ 1999-02-15 02:30 (17 minutes)


plot