HOME   LIST
‹–   –›

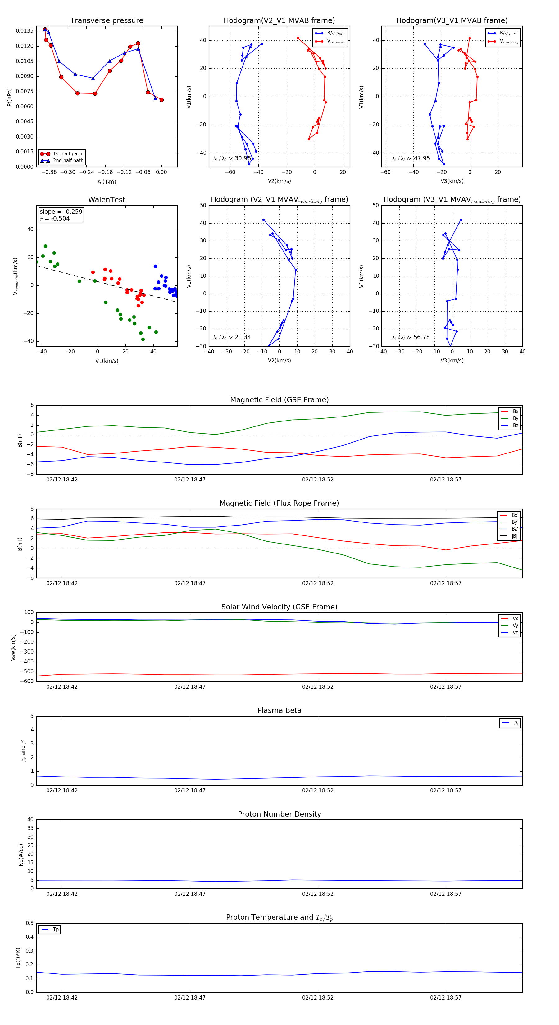
Flux Rope in 1999

Flux Rope Event 1999-02-12 18:41 ~ 1999-02-12 19:00 (20 minutes)


plot