HOME   LIST
‹–   –›

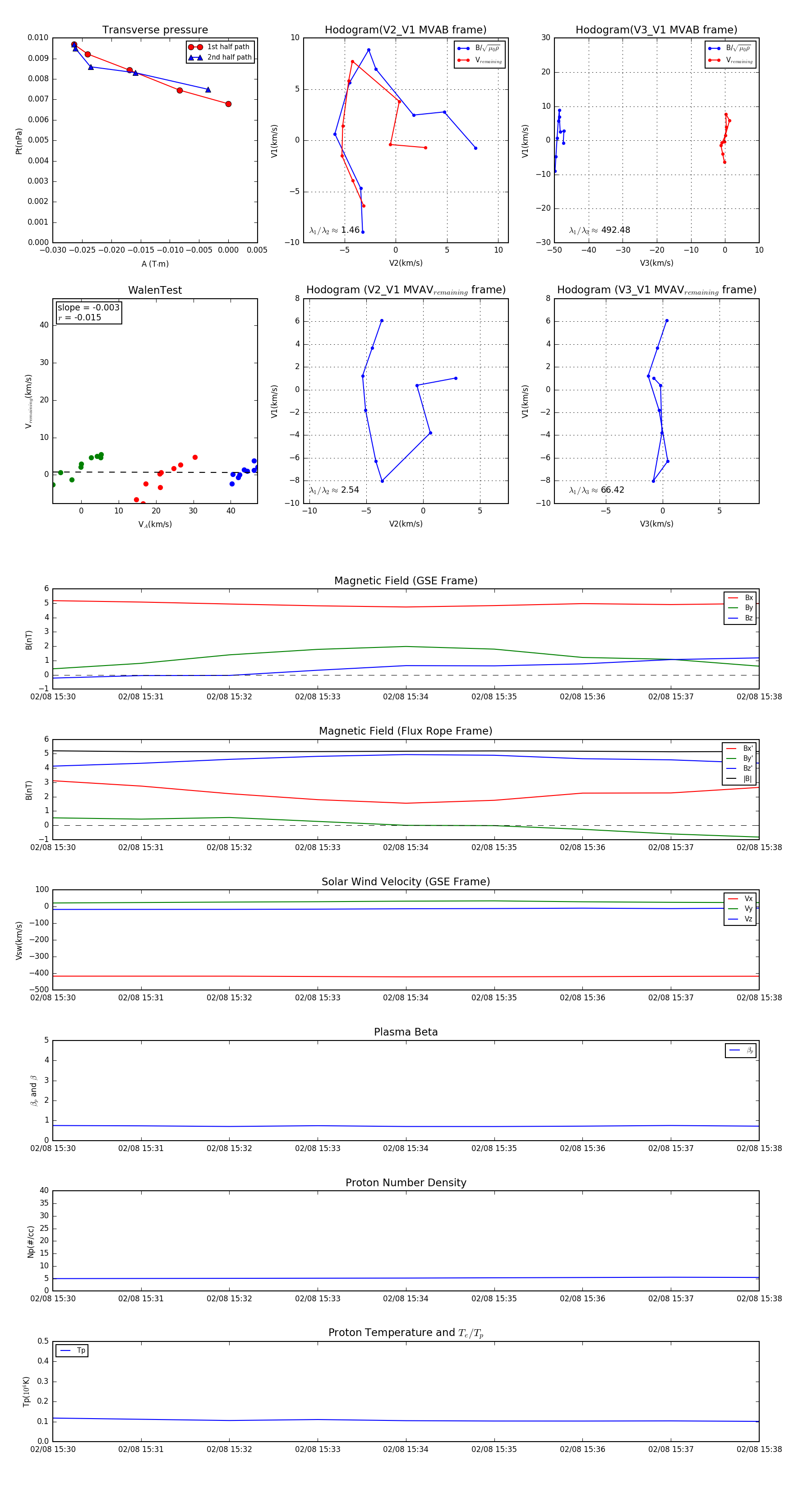
Flux Rope in 1999

Flux Rope Event 1999-02-08 15:30 ~ 1999-02-08 15:38 (9 minutes)


plot